½ðʨ¹ó±ö»á

ÊÖÒÕ²©¿Í ÊÖÒÕ²©¿Í

ÊÖÒÕ²©¿Í

Technical Blog

¸ã¶¨·´¼¤µç·Éè¼Æ£¡»ùÓÚ²î±ð·´ÏìÐÎʽµÄ»·Â·Åâ³¥ÍøÂç

ʱ¼ä:2025-04-22 ȪԴ: SCT½ðʨ¹ó±ö»á¿Æ¼¼

ÔÚÏÖ´úµç×Ó×°±¸ÖУ¬£¬£¬£¬·´¼¤µç·×÷ΪһÖÖ¸ßÐԼ۱ȵĿª¹ØµçÔ´½á¹¹£¬£¬£¬£¬ÆÕ±éÓ¦ÓÃÓڼҵ硢¹¤Òµ¼°Æû³µµÈÁìÓòµÄС¹¦Âʹ©µç³¡¾°¡£¡£¡£ÎÞÂÛÊÇÔÚ³µÔصç×Ó×°±¸ÕÕ¾ÉÖÇÄܼҾÓÖУ¬£¬£¬£¬·´¼¤µç·µÄÉè¼Æ¶¼ÖÁ¹ØÖ÷Òª¡£¡£¡£±¾ÎÄ»ùÓÚ½ðʨ¹ó±ö»á¿Æ¼¼SCT81623Q·´¼¤¿ØÖÆÆ÷£¬£¬£¬£¬ÉîÈë̽ÌÖ·´¼¤µç·µÄ»·Â·Éè¼Æ£¬£¬£¬£¬ÖصãÆÊÎö¸¨ÖúÈÆ×é·´ÏìºÍ¹âñî·´ÏìÁ½ÖÖÐÎʽ£¬£¬£¬£¬×ÊÖúÓÅ»¯Åâ³¥ÍøÂçÉè¼Æ£¬£¬£¬£¬ÌáÉýµçԴϵͳµÄÎȹÌÐÔºÍЧÂÊ¡£¡£¡£

½ðʨ¹ó±ö»á¿Æ¼¼SCT81623QÊÇÒ»¿î·Çͬ²½·´¼¤¿ØÖÆÆ÷£¬£¬£¬£¬Ö§³ÖÒ»Á¬µ¼Í¨Ä£Ê½£¨CCM£©£¬£¬£¬£¬ÊÊÓÃÓÚÆû³µ12VÐîµç³Ø¹©µçϵͳ£¬£¬£¬£¬¿ÉÌṩ2A¸ºÔصçÁ÷ϵÄ12VÎȹÌÊä³ö¡£¡£¡£ÆäÊäÈëÄÍѹ¸ß´ï62V£¬£¬£¬£¬¿ÉÖ±½ÓÅþÁ¬³ËÓóµ»òÉÌÓóµµç³ØÏµÍ³£¬£¬£¬£¬ÎÞÐ踨ÖúÈÆ×鹩µç¡£¡£¡£Îª½µµÍMOSFETµçÁ÷Ó¦Á¦²¢ÌáÉýЧÂÊ£¬£¬£¬£¬Éè¼Æ½ÓÄÉ200kHz¿ª¹ØÆµÂÊÒÔ×îС»¯¿ª¹ØÏûºÄºÍµ¼Í¨ÏûºÄ¡£¡£¡£

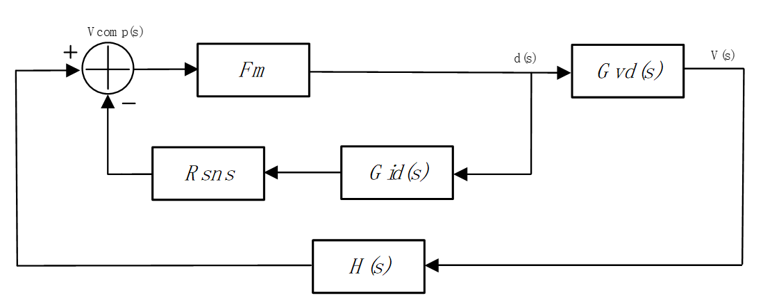
Ò»¡¢CCM ·´¼¤µç·СÐźŽ¨Ä£

ͼ1 ·´¼¤µç·ÕûÌå¿ØÖÆ¿òͼ

ÆäÖУº

  •  Gvd(s) ÊÇÕ¼¿Õ±Èµ½Êä³öµçѹµÄת´ïº¯Êý
  •  Gid(s) ÊÇÕ¼¿Õ±Èµ½µç¸ÐµçÁ÷µÄת´ïº¯Êý
  •  H(s) ÊÇ·´ÏìÍøÂçºÍÅâ³¥ÍøÂçµÄת´ïº¯Êý
  •  Fm Êǵ÷ÖÆ±È
  •  RSNS ÊǵçÁ÷²ÉÑùµç×è

ÊÖ»úÆÁÄ»½ØÍ¼

AI ÌìÉúµÄÄÚÈÝ¿ÉÄܲ»×¼È·¡£¡£¡£

ͼ2 ·´¼¤µç·¿ª¹Ø×´Ì¬Í¼

µ±¿ª¹ØQµ¼Í¨Ê±£¬£¬£¬£¬µçÁ÷Á÷Èë±äѹÆ÷³õ¼¶ÏßȦ£¬£¬£¬£¬µçÁ÷ÏßÐÔÉÏÉý£¬£¬£¬£¬ÄÜÁ¿´æ´¢ÔÚÔ­±ßÈÆ×éÖУ¬£¬£¬£¬´Î±ß¸ÐÓ¦µçÁ÷±»¶þ¼«¹Ü·´Ïò×èÖ¹¡£¡£¡£µ±¿ª¹ØQ¶Ï¿ªÊ±£¬£¬£¬£¬³õ¼¶ÏßȦµçÁ÷˲¼ä¹Ø¶Ï£¬£¬£¬£¬ÄÜÁ¿Í¨¹ý´Î¼¶ÏßȦͬ¶þ¼«¹Ü×é³ÉµçÁ÷ͨ·£¬£¬£¬£¬×ª´ïµ½Êä³öµçÈݲ¢¸øÊä³ö¸ºÔع©µç¡£¡£¡£

ºöÂÔ¿ª¹ØÖÜÆÚÖеÄÎÆ²¨£¬£¬£¬£¬¶Ô¿ª¹Ø×´Ì¬×öƽ¾ù»¯´¦Öóͷ££¬£¬£¬£¬ÒýÈëСÐźÅ×ÌÈŲ¢Á¬ÏµÎÈ̬ÆÊÎö£¬£¬£¬£¬¿É»ñµÃ¹¦Âʼ¶µÄÕûÌ忪»·×ª´ïº¯Êý£¬£¬£¬£¬ÏêÇéÇëµã»÷ÔĶÁÔ­ÎÄ£º

Îı¾

AI ÌìÉúµÄÄÚÈÝ¿ÉÄܲ»×¼È·¡£¡£¡£

ÈôÊÇ˼Á¿Êä³öµçÈݵÄESR£¬£¬£¬£¬CCMÏµķ´¼¤µç·ÓÐÒ»¸öÓÒ°ëÆ½ÃæÁãµã£¬£¬£¬£¬Ò»¸öÊä³ö¼«µãºÍÒ»¸ö¸ßƵÁãµã£º

Îı¾, Ðżþ

AI ÌìÉúµÄÄÚÈÝ¿ÉÄܲ»×¼È·¡£¡£¡£

¶þ¡¢±Õ»·Åâ³¥ÍøÂçµÄÉè¼Æ

ƾ֤²î±ðµÄ·´Ïìµç·ÐÎʽ£¬£¬£¬£¬ÎÒÃǽ«¶Ô¸¨ÖúÈÆ×é·´ÏìºÍ¹âñî·´ÏìµÄÅâ³¥»·Â·»®·Ö×öÌÖÂÛ£º



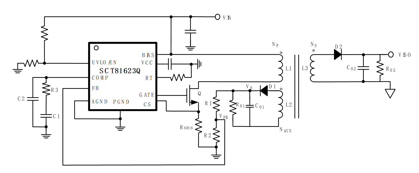
2.1 ¸¨ÖúÈÆ×é·´Ïì

ͼʾ, ʾÒâͼ

AI ÌìÉúµÄÄÚÈÝ¿ÉÄܲ»×¼È·¡£¡£¡£
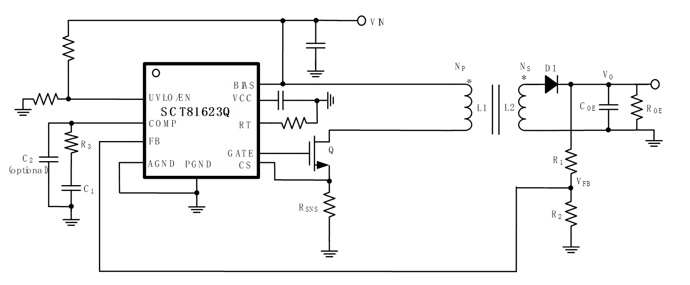
ͼ3 ´ø¸¨ÖúÈÆ×é·´ÏìµÄSCT81623Q·´¼¤±ä»»Æ÷µä·¶µç·
  • ¹éÒ»»¯±äѹÆ÷

¸¨ÖúÈÆ×é·´ÏìÏ£¬£¬£¬£¬¸ôÀë²àµÄÊä³öÐÅÏ¢²¢Ã»ÓÐÖ±½Ó·´ÏìÖÁ·´¼¤¿ØÖÆÆ÷£¬£¬£¬£¬Í¨¹ý¸¨ÖúÈÆ×éÉÏÄ£ÄâµÄ¼Ù¸ºÔØÀ´ÊµÏÖ¸ôÀë²àÊä³öµÄÏà¶ÔÎȹÌ¡£¡£¡£Òò´ËÔÚÉè¼Æ·´ÏìÅâ³¥ÍøÂçʱ£¬£¬£¬£¬Ó¦½«¸ôÀë²àµÄÊä³ö¸ºÔØÇéÐιéÒ»µ½¸¨ÖúÈÆ×é²à£¬£¬£¬£¬½«±äѹÆ÷¼ò»¯ÎªÖ»ÓÐÒ»×éÔ­±ßÒ»×鸱±ßµÄÐÎʽ¡£¡£¡£

ͼʾ, ʾÒâͼ

AI ÌìÉúµÄÄÚÈÝ¿ÉÄܲ»×¼È·¡£¡£¡£
ͼ4 ¹éÒ»»¯±äѹÆ÷

Îı¾, °×°å

AI ÌìÉúµÄÄÚÈÝ¿ÉÄܲ»×¼È·¡£¡£¡£

  • Åâ³¥ÍøÂçÉè¼Æ

SCT81623Q½ÓÄÉ·åÖµµçÁ÷ģʽ¿ØÖÆ£¬£¬£¬£¬±ãÓÚÅâ³¥ºÍ¿ìËÙ˲̬ÏìÓ¦¡£¡£¡£Í¨¹ý¸¨ÖúÈÆ×飬£¬£¬£¬Ê¹ÓÃÍⲿµç×èR3¡¢µçÈÝC1ºÍ¿ÉÑ¡µÄC2ÅþÁ¬µ½COMPÒý½ÅºÍÄÚÖõIJ¿·ÖÅâ³¥ÍøÂç¿ÉÅäºÏʵÏÖ¾ø´ó´ó¶¼¹¤¿öϵÄÓÅÒ컷·Åâ³¥¡£¡£¡£×¢ÖØÍ¨³£C1>>C2£¬£¬£¬£¬Åâ³¥»·Â·µÄת´ïº¯ÊýÈçÏ£º

ÊÖ»úÆÁÄ»½ØÍ¼

AI ÌìÉúµÄÄÚÈÝ¿ÉÄܲ»×¼È·¡£¡£¡£

ÆäÖУº

  •  gmÊÇÎó²î·Å´óÆ÷µÄ¿çµ¼

¸ÃÅâ³¥»·Â·Äܹ»ÌṩÁ½¸ö¼«µãºÍÒ»¸öÁãµã£¬£¬£¬£¬»®·ÖÈçÏ£º

ͼʾ

AI ÌìÉúµÄÄÚÈÝ¿ÉÄܲ»×¼È·¡£¡£¡£

ÔÚÈ·¶¨ÏêϸµÄRCÍøÂçֵ֮ǰ£¬£¬£¬£¬Í¨³£ÐèÒªÏÈÈ·¶¨±Õ»·ÏµÍ³µÄ´©Ô½ÆµÂÊ¡£¡£¡£½«´©Ô½ÆµÂÊÉèÖÃÔÚfCROSS = fRHZ/5ÊǽÏΪºÏÀíµÄ£¬£¬£¬£¬ÄÜ»ñµÃÎȹ̵ÄϵͳºÍÓÅÒìµÄ¶¯Ì¬¸ºÔØÏìÓ¦¡£¡£¡£±Õ»·×ª´ïº¯ÊýÔÚ´©Ô½ÆµÂÊ´¦Êǵ¥Î»ÔöÒæ£¬£¬£¬£¬´Ó¶ø¿ÉÒÔÍÆµ¼³öÅâ³¥µç×èR3ȡֵ£º

ͼʾ

AI ÌìÉúµÄÄÚÈÝ¿ÉÄܲ»×¼È·¡£¡£¡£

¿ÉÑ¡µÄÅâ³¥µçÈÝC2¶Ô´ó´ó¶¼Ó¦ÓÃÀ´Ëµ²¢·Ç±ØÐè¡£¡£¡£ÈôÊÇESRÁãµãfZ1λÓÚ¿ª¹ØÆµÂʵÄÒ»°ëÒÔÏ£¬£¬£¬£¬Ôò¿É½«Æä°²ÅÅÔÚfZ1ÖÜΧ¡£¡£¡£Åâ³¥µçÈÝC1Ö÷ÒªÓÃÓÚÌáÉýÏà룬£¬£¬£¬ÎªÁ˼ò»¯ÁãµãfZ2µÄÑ¡Ôñ£¬£¬£¬£¬Ò»¸ö½ÏºÃµÄÔ­ÔòÊǽ«fZ2°²ÅÅÔÚfCROSSºÍfP1µÄ¼¸ºÎƽ¾ùÖµÖ®¼ä£º

ͼƬ°üÀ¨ Îı¾

AI ÌìÉúµÄÄÚÈÝ¿ÉÄܲ»×¼È·¡£¡£¡£


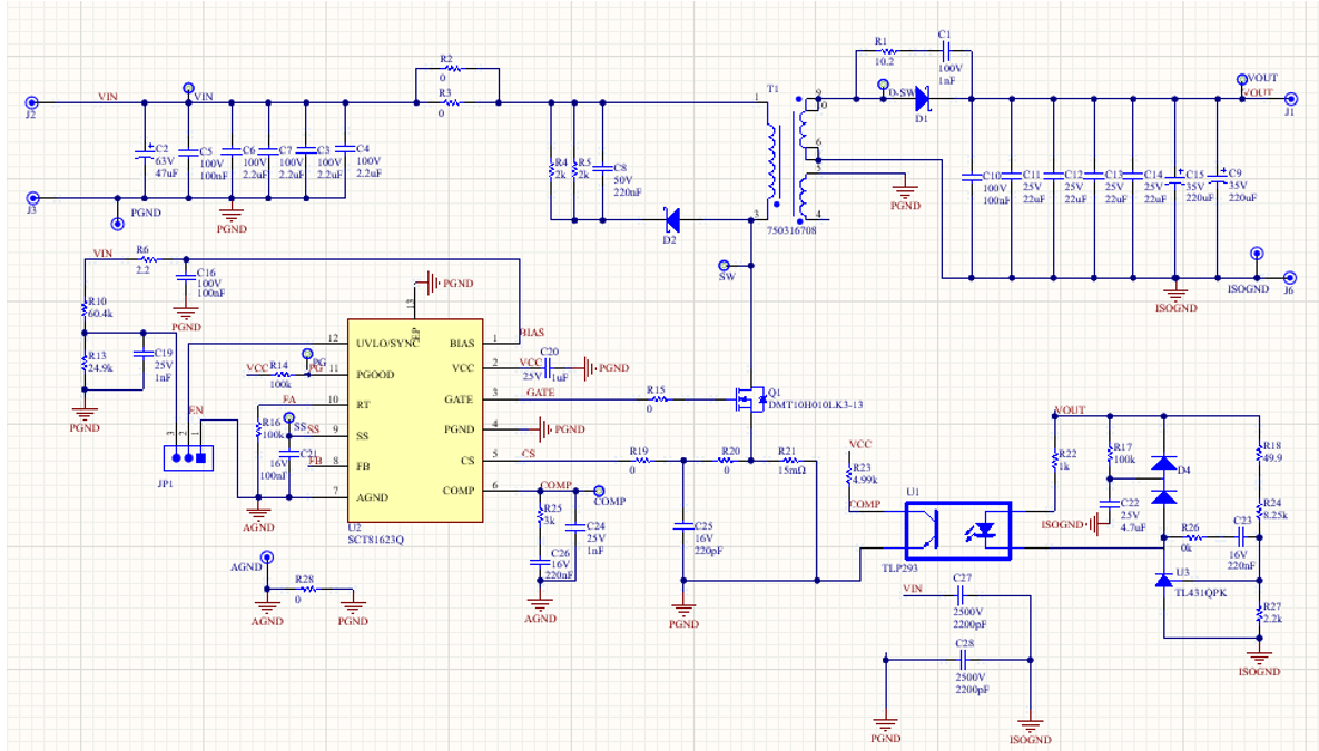
2.2 ¹âñî·´Ïì

ͼʾ, ʾÒâͼ

AI ÌìÉúµÄÄÚÈÝ¿ÉÄܲ»×¼È·¡£¡£¡£
ͼ5 ´ø¹âñî·´ÏìµÄSCT81623Q·´¼¤±ä»»Æ÷µä·¶µç·

ΪÁË»ñµÃ¸ôÀë²à׼ȷÎȹ̵ÄÊä³ö£¬£¬£¬£¬¿ÉʹÓùâñîÆ÷¼þºÍÍⲿ»ù×¼Ô´£¨TL431£©×é³É¸ôÀëµÄ·´ÏìºÍÅâ³¥ÍøÂç¡£¡£¡£ÔÚÕâÖÖ·´Ïì·½·¨Ï£¬£¬£¬£¬Ð¾Æ¬FBÒý½ÅÖ±½ÓÅþÁ¬µ½µØ£¬£¬£¬£¬COMPÒý½Åͨ¹ýÍⲿÉÏÀ­µç×èÉÏÀ­µ½Íⲿµçѹ£¨VCC£©ÒÔ´Ó¹âñî»ñµÃ·´ÏìÐźÅ¡£¡£¡£

  •  Åâ³¥ÍøÂçÉè¼Æ

ͨ¹ý¹âñ£¬£¬£¬Ê¹ÓÃÍâ²¿ÍøÂç°üÀ¨ÅþÁ¬µ½COMPÒý½ÅµÄÅâ³¥µç×èR3ºÍÅâ³¥µçÆ÷C1£¬£¬£¬£¬ÅþÁ¬µ½»ù×¼Ô´TL431µÄ·´Ïìµç×èR4ºÍµçÈÝC2£¬£¬£¬£¬ÓÃÓÚ»·Â·Åâ³¥¡£¡£¡£¿£¿ÉÒÔ»ñµÃÅâ³¥ÍøÂçµÄת´ïº¯Êý£º

ͼʾ

AI ÌìÉúµÄÄÚÈÝ¿ÉÄܲ»×¼È·¡£¡£¡£

¸ÃÅâ³¥ÍøÂçÌṩÁ½¸öÁãµãºÍÒ»¸ö¼«µã£¬£¬£¬£¬»®·ÖΪ£º

ͼʾ

AI ÌìÉúµÄÄÚÈÝ¿ÉÄܲ»×¼È·¡£¡£¡£

·´Ïìµç×èѡȡ

R1ºÍR2ÊÇÊä³öµçѹµÄ·ÖÑ¹ÍøÂçµç×è¡£¡£¡£TL431µÄ²Î¿¼µçѹÊÇVREF=2.5V¡£¡£¡£Í¨³£½¨ÒéÑ¡ÔñR2ÔÚ1µ½10kΩÖ®¼ä¡£¡£¡£È»ºó£¬£¬£¬£¬R1¿ÉÒÔÅÌËãΪ£º

ͼƬ°üÀ¨ Îı¾

AI ÌìÉúµÄÄÚÈÝ¿ÉÄܲ»×¼È·¡£¡£¡£

´©Ô½ÆµÂÊѡȡ

ΪÁË»ñµÃÇå¾²Îȹ̵Ļ·Â·£¬£¬£¬£¬´©Ô½ÆµÂÊÑ¡ÔñΪÓÒ°ëÆ½ÃæÁãµãµÄ1/5£º

Îı¾

AI ÌìÉúµÄÄÚÈÝ¿ÉÄܲ»×¼È·¡£¡£¡£

¹âñîµç×èѡȡ

CTR£¨µçÈö²¥Êä±È£©KOPTOµä·¶ÖµÎª1£¬£¬£¬£¬¹âñîµÄ¼¯µç¼«µçÁ÷Ϊ1mA¡£¡£¡£Ó¦°ü¹Ü¼¯µç¼«µç×èÄܹ»»ñµÃÓÐÓõÄCOMPµçѹ£º

Îı¾

AI ÌìÉúµÄÄÚÈÝ¿ÉÄܲ»×¼È·¡£¡£¡£

ÆäÖУºVCOMP_HÊǸßǯλµçѹ£¬£¬£¬£¬µä·¶ÖµÎª2.55V

ÓÉÓÚVCCµä·¶ÖµÎª6.1V£¬£¬£¬£¬ÕâÀïÑ¡ÔñRC=4.99kΩ¡£¡£¡£ÕýÏòµ¼Í¨µç×èӦȷ±£BJT±¥ºÍʱµ¼Í¨µçÁ÷×ã¹»¡£¡£¡£

Îı¾

AI ÌìÉúµÄÄÚÈÝ¿ÉÄܲ»×¼È·¡£¡£¡£

ÆäÖУº

  •  VF ÊÇLEDµÄÕýÏòµçѹ£¬£¬£¬£¬Í¨³£Îª1.25V
  •  VCE_SATÊÇBJTµÄ±¥ºÍµçѹ£¬£¬£¬£¬Í¨³£Îª0.4V

ÔÚ´©Ô½ÆµÂÊ´¦£¬£¬£¬£¬·´Ï컷·½«Óе¥Î»ÔöÒæ¡£¡£¡£ÖÐÆµÔöÒæ¿ÉÒÔÍÆµ¼Îª£º

Îı¾, Ðżþ

AI ÌìÉúµÄÄÚÈÝ¿ÉÄܲ»×¼È·¡£¡£¡£

´Ó¶øÕýÏòµ¼Í¨µç×è¿ÉÒÔÓÉÏÂʽ»ñµÃ£º

ͼƬ°üÀ¨ Ðżþ

AI ÌìÉúµÄÄÚÈÝ¿ÉÄܲ»×¼È·¡£¡£¡£

RF²»Ó¦Áè¼ÝRFMAXÖµ£¬£¬£¬£¬ÔÚ´ó´ó¶¼Ó¦ÓÃÖÐRFMAX±»Ñ¡È¡¡£¡£¡£

Åâ³¥ÍøÂçֵѡȡ

Åâ³¥µç×èR3¶Ô´©Ô½ÆµÂÊÓкܴóÓ°Ïì¡£¡£¡£´©Ô½ÆµÂÊÔ½¸ß£¬£¬£¬£¬±Õ»·»·Â·¶Ô˲̬ת±äµÄ·´Ó¦Ô½¿ì¡£¡£¡£½µµÍR3µÄµç×èÖµ¿ÉÒÔ½µµÍƵÂÊ£¬£¬£¬£¬ÓÐÖúÓÚÌá¸ß¿ØÖÆ»·Â·ÔÚ»®¶¨µÄ¹©µçµçѹ¹æÄ£ÄÚµÄÎȹÌÐÔ¡£¡£¡£ÖªµÀËùÐèµÄ»·Â·´©Ô½ÆµÂÊ£¬£¬£¬£¬R3¿ÉÒÔʹÓÃÏÂʽÅÌË㣺

Îı¾

AI ÌìÉúµÄÄÚÈÝ¿ÉÄܲ»×¼È·¡£¡£¡£

ÆäÖУº

  •  GCOMPµä·¶ÖµÎª0.24

Åâ³¥µçÈÝC1ÓÃÓÚÌáÉý»·Â·Ïà룬£¬£¬£¬Í¨³£ÎÒÃÇ¿ÉÒÔ½«µÍƵÁãµã°²ÅÅÔÚ´©Ô½ÆµÂʺͿª»·ÏµÍ³µÄµÍƵ¼«µãµÄ¼¸ºÎƽ¾ùÖµ´¦¡£¡£¡£

ͼƬ°üÀ¨ ÐÎ×´

AI ÌìÉúµÄÄÚÈÝ¿ÉÄܲ»×¼È·¡£¡£¡£

TL431Åâ³¥ÍøÂçѡȡ

ͨ³££¬£¬£¬£¬Ò»¸ö½ÏºÃµÄÔ­ÔòÊǽ«ÁãµãfZ2°²ÅÅÔںͼ«µãfP2ÏàͬλÖÃÒÔµÖÏû¼«µãfP2¡£¡£¡£Òò´Ë£¬£¬£¬£¬C2ºÍR4¿ÉÒÔºÜÈÝÒ×µØÑ¡È¡£¡£¡£º

Îı¾

AI ÌìÉúµÄÄÚÈÝ¿ÉÄܲ»×¼È·¡£¡£¡£

Èý¡¢Éè¼ÆÊ¾Àý

ÏÂ±í¸ø³öÁ˹âñî·´ÏìʾÀýµÄÉè¼Æ²ÎÊý¡£¡£¡£

±í¸ñ

AI ÌìÉúµÄÄÚÈÝ¿ÉÄܲ»×¼È·¡£¡£¡£
ͼ6 ·´¼¤±ä»»Æ÷¹¦Âʼ¶Éè¼Æ²ÎÊý±í

ƾ֤2.2µÄÉè¼ÆÀú³Ì£¬£¬£¬£¬»ñµÃ»ùÓÚ¹âñî·´ÏìµÄÅâ³¥ÍøÂç²ÎÊý

±í¸ñ

AI ÌìÉúµÄÄÚÈÝ¿ÉÄܲ»×¼È·¡£¡£¡£
ͼ7 ·´¼¤±ä»»Æ÷Åâ³¥ÍøÂçÉè¼Æ²ÎÊý±í

´î½¨ÁËÏàͬ²ÎÊýϵÄSCT81623QµÄʵ²âµç·£¬£¬£¬£¬Ê¹Óû·Â·ÆÊÎöÒDzâµÃÆä±Õ»·²¨ÌØÍ¼Ð§¹ûÈçÏ£¬£¬£¬£¬´Óʵ²âЧ¹û¿´ÓнϺõÄÏàλԣ¶ÈPM¼°ÔöÒæÔ£¶ÈGM, ´©Ô½ÆµÂÊÓëÉè¼ÆÖµÏà±ÈƫС£¬£¬£¬£¬ÕâÊÇÓÉÓÚʽ(14)µÄÉè¼ÆºöÂÔÁËµÍÆµÁ㼫µã¶ÔµÄÓ°Ï죬£¬£¬£¬ÎªÌá¸ß˲̬ÏìÓ¦£¬£¬£¬£¬¿ÉÊʵ±¼õСCOMPÅâ³¥µçÈÝ£¬£¬£¬£¬ÎþÉü²¿·ÖÏàλԣ¶È»ñµÃ¸ü¸ßµÄ»·Â·´ø¿í£¬£¬£¬£¬±¾Éè¼ÆÖ¸ÄϿɽϺõÄʵÏÖCCMÏ·´¼¤µç·»·Â·Åâ³¥ÍøÂçµÄÉè¼Æ¡£¡£¡£

Ðí¶à²î±ðÑÕÉ«µÄµØÍ¼

AI ÌìÉúµÄÄÚÈÝ¿ÉÄܲ»×¼È·¡£¡£¡£
ͼ8 SCT81623Q·´¼¤µç·ԭÀíͼ
ͼ±í

AI ÌìÉúµÄÄÚÈÝ¿ÉÄܲ»×¼È·¡£¡£¡£
ͼ9 SCT81623Q·´¼¤µç·ʵ²â²¨ÌØÍ¼

½ðʨ¹ó±ö»á¿Æ¼¼Ìṩ¶à¿î¹æ¸ñµÄ³µ¹æ¼¶·´¼¤¿ØÖÆÆ÷²úÆ·£¬£¬£¬£¬ÁýÕÖÆû³µ¿Õµ÷ѹËõ»ú¡¢ÈÈÖÎÀíϵͳ¡¢µçÇýµç¿ØµÈÓ¦Ó㬣¬£¬£¬ÏêϸÐͺÅÍÆ¼ö¼°¼ò½éÈçÏ£º

ͼÐÎÓû§½çÃæ, ±í¸ñ

AI ÌìÉúµÄÄÚÈÝ¿ÉÄܲ»×¼È·¡£¡£¡£

ÄãÔÚ·´¼¤µç·Éè¼ÆÖÐÓöµ½¹ýÄÄЩÌôÕ½£¿£¿ÊÇ»·Â·Åâ³¥ÄÑÒÔµ÷ÊÔ£¿£¿ÕÕ¾É˲̬ÏìÓ¦²»·ó¿ì£¿£¿

»òÕßÊǶԲî±ð·´ÏìÐÎʽµÄÑ¡Ôñ¸ÐÓ¦ÒÉÐÄ£¿£¿½Ó´ýÔÚÏ·½ÁôÑÔ»¥¶¯~

¡¾ÍøÕ¾µØÍ¼¡¿¡¾sitemap¡¿