½ðʨ¹ó±ö»á

¹¦ÂÊÄ£¿£¿é ¹¦ÂÊÄ£¿£¿é
SCT2230MLUAR ÕýÔÚ¹©»õ
17V Vin£¬£¬£¬2A ͬ²½½µÑ¹µçÔ´Ä£×é
¼ÓÈ빺Îï³µ
SCT2230MLUAR
  • ²úÆ·ÏÈÈÝ
  • ÊÖÒÕ×ÊÁÏ
  • ²ÎÊý±ÈÕÕ

²úÆ·ÌØÕ÷

ÌØÕ÷£º
 
  • ½ÓÄÉ2.5mm×1.7mmµÄ7L ECLGA·â×°
  • ¿íÊäÈëµçѹ¹æÄ££º4.2V-17V
  • Ò»Á¬Êä³öµçÁ÷£º2A
  • ¼¯³É¸ß²à/µÍ²à¹¦Âʹܣº50mΩ /24mΩ
  • ¿íÊä³öµçѹ¹æÄ££º0.8V-7V
  • ¾²Ì¬µçÁ÷£º220uA
  • ÖðÖÜÆÚµçÁ÷±£»£»£»¤
  • Àο¿3msÈíÆð¶¯Ê±¼ä
  • Àο¿1.2MHz¿ª¹ØÆµÂÊ
  • ÊäÈëÇ·Ñ¹Ëø¶¨
  • ÇáÔØÊ¡µçģʽ
  • ¹ýα£»£»£»¤
  • Ö§³ÖPCB¶¥²ã»òµ×²ãº¸½Ó
 
ÐÎò£º
 
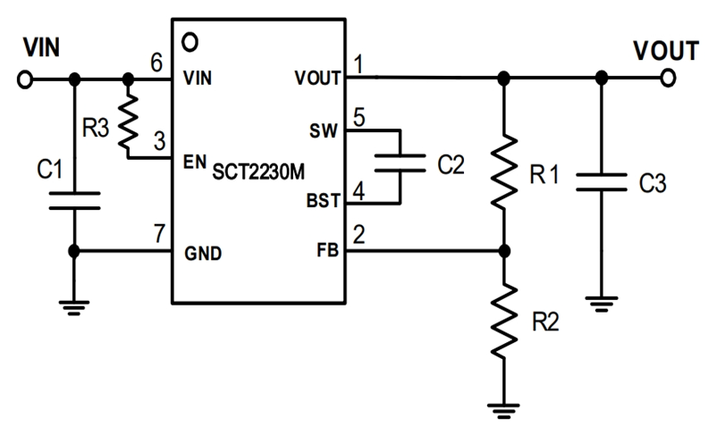
SCT2230MÊÇÒ»¿îÈ«¼¯³É¡¢¸ßЧÂÊ¡¢Êä³öµçÁ÷´ï2AµÄͬ²½½µÑ¹DCDCµçÔ´Ä£×é¡£¡£¸ÃÄ£×éÖ§³Ö4.2VÖÁ17VµÄ¿íÊäÈëµçѹ¹æÄ££¬£¬£¬²¢¼¯³ÉÁ˵͵¼Í¨×迹µÄ¸ß²à¼°µÍ²à¹¦ÂʹÜÒÔ¼õСµ¼Í¨×迹¡£¡£
SCT2230M¾ßÓÐÀο¿µÄ1.2MHz¿ª¹ØÆµÂÊ£¬£¬£¬ÓÐÖúÓÚʵÏÖ¸üµÍµÄÊä³öÎÆ²¨ºÍ¸üСµÄÊä³öµçÈݳߴ硣¡£SCT2230M½ÓÄÉÁË×Ô˳ӦÀο¿µ¼Í¨Ê±¼ä¿ØÖÆ£¨adaptive COT£©£¬£¬£¬¿ÉʵÏÖ¿ìËٵĸºÔØË²Ì¬ÏìÓ¦¡£¡£
SCT2230MÔÚÇáÔØÏÂ×Ô¶¯½øÈëÊ¡µçģʽ£¬£¬£¬ÔÚÈ«¸ºÔعæÄ£ÄÚ¶¼ÓµÓо«²ÊµÄת»»Ð§ÂÊ¡£¡£
SCT2230MÓµÓÐÍêÕûµÄ±£»£»£»¤ÌØÕ÷£¬£¬£¬°üÀ¨¹ýÁ÷±£»£»£»¤£¬£¬£¬Êä³öǷѹ±£»£»£»¤£¬£¬£¬ÊäÈëÇ·Ñ¹Ëø¶¨ÒÔ¼°¹ýα£»£»£»¤¡£¡£
SCT2230MÖ»Ðè´îÅäÉÙÉÙµÄÍⲿԪÆ÷¼þ£¬£¬£¬²¢½ÓÄÉ7L ECLGA (2.5mm×1.7mm)µÄСÐÍ·â×°£¬£¬£¬¿É´ó´ó¼õСµçÔ´²¼°åÃæ»ý¡£¡£
 
 
Ó¦Óãº
 
  • ƽ°åÊý×ÖµçÊÓºÍÏÔʾÆ÷
  • ¼à¿Ø
  • »ú¶¥ºÐ
  • ÍøÂçϵͳ
  • ÏûºÄÀàµç×Ó²úÆ·
  • Ò»Ñùƽ³£ÓÃ;

·â×°ÐÅÏ¢

SCT2230MLUAR
+ -

²ÎÊý±ÈÕÕ

¼ÓÈë±ÈÕÕ
ECP DCDC µçѹÄ£¿£¿é ¹¦ÂÊÄ£¿£¿é
±ÈÕÕ²ÎÊý
{{ goods }}
ECP DCDC µçѹÄ£¿£¿é ¹¦ÂÊÄ£¿£¿é
{{ item.attr_name }} {{ vo }}
¡¾ÍøÕ¾µØÍ¼¡¿¡¾sitemap¡¿