½ðʨ¹ó±ö»á

ϵͳ¼¯³É ϵͳ¼¯³É
SCT63141FMAR ²¹»õÖÐ
15W¸ß¼¯³É¡¢¸ßЧÂʵÄÎÞÏß¹¦ÂÊ·¢ÉäPMIC
¼ÓÈ빺Îï³µ
SCT63141FMAR
  • ²úÆ·ÏÈÈÝ
  • ÊÖÒÕ×ÊÁÏ
  • ²ÎÊý±ÈÕÕ

²úÆ·ÌØÕ÷

ÌØÕ÷

  • VINÊäÈëµçѹ¹æÄ££º4.2V-20V                            
  • PVINÊäÈëµçѹ¹æÄ££º1V-15V
  • ¸ß´ï 15W µÄ¹¦ÂÊ´«Êä
  • ¼¯³É16mΩ Rdson MOSFETµÄ¹¦ÂÊÈ«ÇÅ
  • ¼¯³É 5V-100mA LDO                                                           
  • ¼¯³É33KHz~133KHz ±2%¾«¶ÈµÄ¿É±à³ÌƵÂÊʱÖÓ±¬·¢Æ÷
  • ¼¯³ÉÓÃÓÚ¹è¹âµç¶þ¼«¹ÜÐźŽâµ÷µÄÔËËã·Å´óÆ÷
  • ÊäÈëÇ·Ñ¹Ëø¶¨
  • ¹ýÁ÷±£»£»£»£»¤¡¢¹ýα£»£»£»£»¤
  • 3mm*3mm QFN-15L·â×°
 
ÐÎò

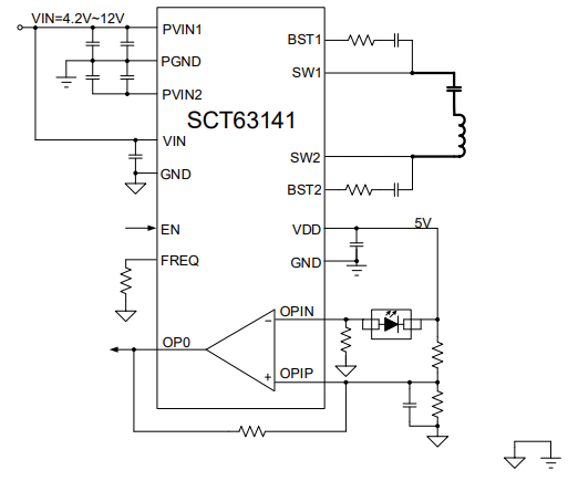
SCT63141ÊÇÒ»¿î¸ß¶È¼¯³ÉµÄµçÔ´ÖÎÀíIC£¬£¬¿ÉʵÏÖ¸ßÐÔÄÜ£¬£¬¸ßЧÂʺ͸ßÐԼ۱ȵÄÎÞÏß¹¦ÂÊ´«Ê䣬£¬ÏµÍ³ÇкÏWPC±ê×¼¹æ¸ñ²¢Ö§³Ö¸ß´ï15WµÄ¹¦ÂÊ´«Êä¡£¡£ ¡£ ¡£

¸ÃÆ÷¼þ¼¯³ÉÁË5V LDO, 4 MOSFET ¹¦ÂÊÈ«ÇÅ¡¢Õ¤¼«Çý¶¯Æ÷, ºÍÒ×ÓÚÉèÖô«Ê书ÂʵÄ50% duty¸ß¾«¶È¿É±à³ÌʱÖÓÐźű¬·¢Æ÷ÒÔ¼°ÓÃÓÚ¹è¹âµç¶þ¼«¹ÜÐźŽâµ÷µÄÔËËã·Å´óÆ÷ÓÚµ¥¿ÅоƬÖС£¡£ ¡£ ¡£

רÓеÄÕ¤¼«Çý¶¯¼Æ»®ÓÅ»¯ÁËEMIÐÔÄÜ£¬£¬½ÚԼϵͳ±¾Ç®ºÍ¼ò»¯Éè¼Æ¡£¡£ ¡£ ¡£ÄÚÖà 5V µÍѹ²îÎÈѹÆ÷ LDO ¿ÉΪ·¢ÉäÆ÷ºÍÍⲿµç·¹©µç¡£¡£ ¡£ ¡£                                                      SCT63141¾ßÓÐÊäÈëÇ·Ñ¹Ëø¶¨ UVLO¡¢¹ýÁ÷±£»£»£»£»¤¡¢¶Ì·±£»£»£»£»¤ºÍ¹ýα£»£»£»£»¤¡£¡£ ¡£ ¡£
SCT63141½ÓÄɽô´ÕµÄ 3mm*3mm QFN·â×°¡£¡£ ¡£ ¡£

 

Ó¦ÓÃ


ͨÓÃÎÞÏß¹¦ÂÊ·¢ÉäÆ÷
רÓÐÎÞÏß·¢ÉäÆ÷

·â×°ÐÅÏ¢

SCT63141FMAR
+ -

ÊÖÒÕ×ÊÁÏ

ÎÊÌâ ʱ¼ä ÏÂÔØ
SCT63141 Datasheet Rev 1.1 2024-12-16 ÏÂÔØ

²ÎÊý±ÈÕÕ

¼ÓÈë±ÈÕÕ
ÎÞÏß³äµç·¢Éä¶Ë PMIC ϵͳ¼¯³É
±ÈÕÕ²ÎÊý
{{ goods }}
ÎÞÏß³äµç·¢Éä¶Ë PMIC ϵͳ¼¯³É
{{ item.attr_name }} {{ vo }}
¡¾ÍøÕ¾µØÍ¼¡¿¡¾sitemap¡¿