½ðʨ¹ó±ö»á

ϵͳ¼¯³É ϵͳ¼¯³É
SCT63240FIAR ÕýÔÚ¹©»õ
20W¸ß¼¯³É¡¢¸ßЧÂʵÄÎÞÏß¹¦ÂÊ·¢ÉäPMIC
¼ÓÈ빺Îï³µ
SCT63240FIAR
  • ²úÆ·ÏÈÈÝ
  • ÊÖÒÕ×ÊÁÏ
  • ²ÎÊý±ÈÕÕ

²úÆ·ÌØÕ÷

ÌØÕ÷

  • VINÊäÈëµçѹ¹æÄ££º4.2V-20V                            
  • PVINÊäÈëµçѹ¹æÄ££º1V-17V
  • ¸ß´ï20W µÄ¹¦ÂÊ´«Êä
  • ¼¯³É13mΩ Rdson MOSFETµÄ¹¦ÂÊÈ«ÇÅ
  • ¼¯³É¸ßЧÂÊ5V-1A½µÑ¹DC/DCת»»Æ÷                                                                
  • ÄÚÖÃ 3.3V-200mA LDO
  • Ìṩ 2.5V »ù×¼µçѹԴ                                            
  • ¼¯³É±2%¾«¶ÈµÄÎÞËðÊäÈëµçÁ÷¼ì²âÀ´¾ÙÐÐÒìÎï¼ì²âºÍµçÁ÷½âµ÷
  • ¼æÈÝ 3.3V ºÍ 5V PWM ÐźÅÂß¼­
  • ÊäÈëÇ·Ñ¹Ëø¶¨
  • ¹ýÁ÷± £»£»£»£»¤¡¢¹ýα £»£»£»£»¤
  • 3mm*4mm QFN-19L·â×°
 
ÐÎò

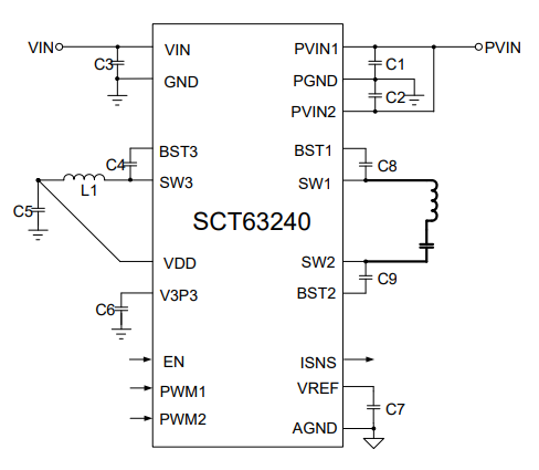
SCT63240ÊÇÒ»¿î¸ß¶È¼¯³ÉµÄµçÔ´ÖÎÀíIC£¬£¬£¬£¬£¬¿ÉʵÏÖ¸ßÐÔÄÜ£¬£¬£¬£¬£¬¸ßЧÂʺ͸ßÐԼ۱ȵÄÎÞÏß¹¦ÂÊ´«Ê䣬£¬£¬£¬£¬ÏµÍ³ÇкÏWPC±ê×¼¹æ¸ñ²¢Ö§³Ö¸ß´ï20WµÄ¹¦ÂÊ´«Ê䣬£¬£¬£¬£¬ºÍÎÞÏßÓ¦ÓÃרÓÿØÖÆÆ÷»òͨÓÃMCU¿ØÖÆÆ÷ÅäºÏʹÓᣡ£¡£¡£¡£

¸ÃÆ÷¼þ¼¯³ÉÁËÒ»¸ö 4 MOSFET ¹¦ÂÊÈ«ÇÅ¡¢Õ¤¼«Çý¶¯Æ÷¡¢5V ½µÑ¹DC/DC¡¢3.3V LDO¡¢2.5V»ù×¼µçѹԴºÍÊäÈëµçÁ÷¼ì²â£¬£¬£¬£¬£¬¼æ¾ß¸ßЧÂʺÍÒ×ÓÃÐÔ¡£¡£¡£¡£¡£

רÓеÄÕ¤¼«Çý¶¯¼Æ»®ÓÅ»¯ÁËEMIÐÔÄÜ£¬£¬£¬£¬£¬½ÚԼϵͳ±¾Ç®ºÍ¼ò»¯Éè¼Æ¡£¡£¡£¡£¡£×¨ÓÐ ±2% ¾«¶ÈµÄÎÞËðµçÁ÷¼ì²âµç·¼à¿ØÈ«ÇÅÊäÈëµçÁ÷£¬£¬£¬£¬£¬Ö§³ÖÒìÎï¼ì²â¡£¡£¡£¡£¡£ÄÚÖà 5V½µÑ¹DC/DCת»»Æ÷ºÍ3.3VµÍѹ²îÎÈѹÆ÷ LDO ¿ÉΪ·¢ÉäÆ÷ºÍÍⲿµç·¹©µç¡£¡£¡£¡£¡£                                                                

SCT63240¾ßÓÐÊäÈëÇ·Ñ¹Ëø¶¨ UVLO¡¢¹ýÁ÷± £»£»£»£»¤¡¢¶Ì·± £»£»£»£»¤ºÍ¹ýα £»£»£»£»¤¡£¡£¡£¡£¡£
SCT63240½ÓÄɽô´ÕµÄ 3mm*4mm QFN·â×°¡£¡£¡£¡£¡£

 

Ó¦ÓÃ


ÇкÏWPC±ê×¼µÄ5Wµ½15WÎÞÏß³äµçϵͳ£¬£¬£¬£¬£¬ÊÊÓÃÓÚÊÖ»ú¡¢Æ½°åµçÄÔ»òÆäËû¿ÉÒÂ×Å×°±¸
ͨÓÃÎÞÏß¹¦ÂÊ·¢ÉäÆ÷
ÏûºÄ¡¢¹¤ÒµºÍÒ½ÁÆ×°±¸
רÓÐÎÞÏß³äµçÆ÷ºÍ·¢ÉäÆ÷

 

·â×°ÐÅÏ¢

SCT63240FIAR
+ -

ÊÖÒÕ×ÊÁÏ

ÎÊÌâ ʱ¼ä ÏÂÔØ
SCT63240 ÆÀ¹À°æÊÖ²á 2024-10-24 ÏÂÔØ
SCT63240 Datasheet Rev 1.4 2024-12-16 ÏÂÔØ

²ÎÊý±ÈÕÕ

¼ÓÈë±ÈÕÕ
ÎÞÏß³äµç·¢Éä¶Ë PMIC ϵͳ¼¯³É
±ÈÕÕ²ÎÊý
{{ goods }}
ÎÞÏß³äµç·¢Éä¶Ë PMIC ϵͳ¼¯³É
{{ item.attr_name }} {{ vo }}
¡¾ÍøÕ¾µØÍ¼¡¿¡¾sitemap¡¿