½ðʨ¹ó±ö»á

ϵͳ¼¯³É ϵͳ¼¯³É
SCT63340FGAR ÕýÔÚ¹©»õ
30W¸ß¼¯³É¡¢¸ßЧÂʵÄÎÞÏß¹¦ÂÊ·¢ÉäPMIC
¼ÓÈ빺Îï³µ
SCT63340FGAR
  • ²úÆ·ÏÈÈÝ
  • ÊÖÒÕ×ÊÁÏ
  • ²ÎÊý±ÈÕÕ

²úÆ·ÌØÕ÷

ÌØÕ÷

  • VINÊäÈëµçѹ¹æÄ££º4.2V-30V                            
  • PVINÊäÈëµçѹ¹æÄ££º1V-26V
  • ¸ß´ï 30W µÄ¹¦ÂÊ´«Êä
  • ¼¯³É13mΩ Rdson MOSFETµÄ¹¦ÂÊÈ«ÇÅ
  • ¼¯³É¸ßЧÂÊ5V-1A ½µÑ¹DCDCת»»Æ÷                                                              
  • ÄÚÖÃ 3.3V-100mA LDO
  • ¼¯³É±2%¾«¶ÈµÄÎÞËðÊäÈëµçÁ÷¼ì²âÀ´¾ÙÐÐÒìÎï¼ì²âºÍµçÁ÷½âµ÷
  • ¼¯³ÉµçѹºÍµçÁ÷½âµ÷                                              
  • ¼¯³ÉQÖµ¼ì²â                                                          
  • ¼æÈÝ 3.3V ºÍ 5V PWM ÐźÅÂß¼­
  • ÊäÈëÇ·Ñ¹Ëø¶¨
  • ¹ýÁ÷±£»£»£»£»¤¡¢¹ýα£»£»£»£»¤
  • 4mm*4mm QFN-21L·â×°
 
ÐÎò

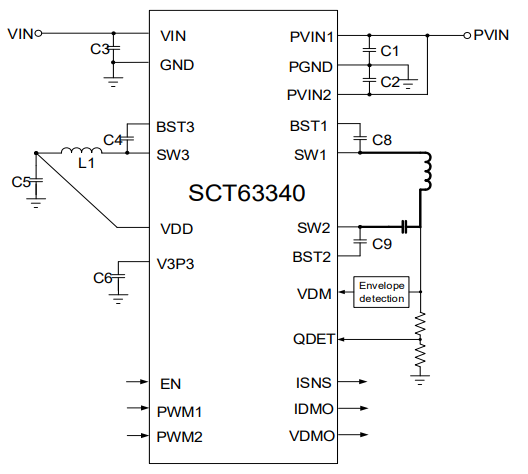
SCT63340ÊÇÒ»¿î¸ß¶È¼¯³ÉµÄµçÔ´ÖÎÀíIC£¬£¬£¬£¬£¬¿ÉʵÏÖ¸ßÐÔÄÜ£¬£¬£¬£¬£¬¸ßЧÂʺ͸ßÐԼ۱ȵÄÎÞÏß¹¦ÂÊ´«Ê䣬£¬£¬£¬£¬ÏµÍ³ÇкÏWPC±ê×¼¹æ¸ñ²¢Ö§³Ö¸ß´ï15WµÄ¹¦ÂÊ´«Ê䣬£¬£¬£¬£¬ºÍÎÞÏßÓ¦ÓÃרÓÿØÖÆÆ÷»òͨÓÃMCU¿ØÖÆÆ÷ÅäºÏʹÓᣡ£

¸ÃÆ÷¼þ¼¯³ÉÁËÒ»¸ö 4 MOSFET ¹¦ÂÊÈ«ÇÅ¡¢Õ¤¼«Çý¶¯Æ÷¡¢5V ½µÑ¹DC/DCת»»Æ÷¡¢3.3V LDO¡¢Í¨Ñ¶½âµ÷¡¢QÖµ¼ì²âºÍÊäÈëµçÁ÷¼ì²â£¬£¬£¬£¬£¬¼æ¾ß¸ßЧÂʺÍÒ×ÓÃÐÔ¡£¡£

רÓеÄÕ¤¼«Çý¶¯¼Æ»®ÓÅ»¯ÁËEMIÐÔÄÜ£¬£¬£¬£¬£¬½ÚԼϵͳ±¾Ç®ºÍ¼ò»¯Éè¼Æ¡£¡£×¨Óб2% ¾«¶ÈµÄÎÞËðµçÁ÷¼ì²âµç·¼à¿ØÈ«ÇÅÊäÈëµçÁ÷£¬£¬£¬£¬£¬Ö§³ÖÒìÎï¼ì²â¡£¡£ÄÚÖà 5V½µÑ¹DC/DCת»»Æ÷ ºÍ3.3VµÍѹ²îÎÈѹÆ÷ LDO ¿ÉΪ·¢ÉäÆ÷ºÍÍⲿµç·¹©µç¡£¡£                                                                

SCT63340¾ßÓÐÊäÈëÇ·Ñ¹Ëø¶¨ UVLO¡¢¹ýÁ÷±£»£»£»£»¤¡¢¶Ì·±£»£»£»£»¤ºÍ¹ýα£»£»£»£»¤¡£¡£
SCT63340½ÓÄɽô´ÕµÄ 4mm*4mm QFN·â×°¡£¡£

 
Ó¦ÓÃ

ÇкÏWPC±ê×¼µÄ10Wµ½30WÎÞÏß³äµçϵͳ£¬£¬£¬£¬£¬ÊÊÓÃÓÚÊÖ»úÇå¾²°åµçÄÔ
ͨÓÃÎÞÏß¹¦ÂÊ·¢ÉäÆ÷
ÏûºÄ¡¢¹¤ÒµºÍÒ½ÁÆ×°±¸
רÓÐÎÞÏß³äµçÆ÷ºÍ·¢ÉäÆ÷
 
 

·â×°ÐÅÏ¢

SCT63340FGAR
+ -

²ÎÊý±ÈÕÕ

¼ÓÈë±ÈÕÕ
ÎÞÏß³äµç·¢Éä¶Ë PMIC ϵͳ¼¯³É
±ÈÕÕ²ÎÊý
{{ goods }}
ÎÞÏß³äµç·¢Éä¶Ë PMIC ϵͳ¼¯³É
{{ item.attr_name }} {{ vo }}
¡¾ÍøÕ¾µØÍ¼¡¿¡¾sitemap¡¿