½ðʨ¹ó±ö»á

¿ª¹ØµçÔ´ ¿ª¹ØµçÔ´

DC-DC ½µÑ¹×ª»»Æ÷

Step-down DCDC converter
SCT2A15TVDR ÕýÔÚ¹©»õ
5.5V-100V 1.8A·åÖµµçÁ÷ÏÞÖÆ ¸ßЧÂÊ·Çͬ²½½µÑ¹DCDCת»»Æ÷
¼ÓÈ빺Îï³µ
SCT2A15TVDR
  • ²úÆ·ÏÈÈÝ
  • ÊÖÒÕ×ÊÁÏ
  • ²ÎÊý±ÈÕÕ

²úÆ·ÌØÕ÷

ÌØÕ÷£º
 
  • ¿íÊäÈëµçѹ£º5.5V-100V
  • ×î´óÊä³öµçѹ£º30V
  • 0.6AÒ»Á¬Êä³öµçÁ÷
  • VIN<60Vʱ1.8AµÄ·åÖµµçÁ÷ÏÞÖÆ
  • ¼¯³É975mΩ¸ß²à¹¦ÂÊMOSFET
  • ¾²Ì¬µçÁ÷49uA
  • 1.2V·´Ïì²Î¿¼µçѹ
  • 3.5msÄÚ²¿ÈíÆô¶¯Ê±¼ä
  • 270kHz¿ª¹ØÆµÂÊ
  • ¼¯³ÉÄÚ²¿»·Â·Åâ³¥µÄCOT¿ØÖÆÄ£Ê½
  • ¿Éµ÷ÀíµÄÊäÈëÇ·Ñ¹Ëø¶¨ãÐÖµ¼°ÑÓ³Ù
  • ÖðÖÜÆÚµçÁ÷ÏÞÖÆ
  • ¹ýѹ±£»£»£»£»¤
  • ¹ýα£»£»£»£»¤
  • SOT23-6·â×°
 
ÐÎò£º
 
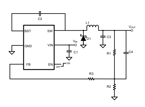
SCT2A15ÊÇÒ»¿îÒì²½½µÑ¹×ª»»Æ÷£¬£¬£¬ÊäÈëµçѹ¹æÄ£´Ó5.5Vµ½100V£¬£¬£¬¿É˳ӦÖÖÖÖ½µÑ¹Ó¦Ó㬣¬£¬ÊÇÆû³µ¡¢¹¤ÒµºÍÕÕÃ÷Ó¦ÓõÄÀíÏëÑ¡Ôñ¡£¡£¡£ ¡£
SCT2A15¼¯³ÉÁË975m?¸ß²àMOSFET£¬£¬£¬·åÖµÊä³öµçÁ÷ÔÚVin<60VʱÏÞÖÆÎª1.8A£¬£¬£¬¿ÉÖ§³Öá¯ÁëÖµµçÁ÷µÄÓ¦Óᣡ£¡£ ¡£
SCT2A15½ÓÄɼ¯³É»·Â·Åâ³¥µÄºã¶¨µ¼Í¨Ê±¼ä£¨COT£©Ä£Ê½¿ØÖÆ£¬£¬£¬´ó´ó¼ò»¯ÁËת»»Æ÷µÄÍâΧÉèÖᣡ£¡£ ¡£
SCT2A15ÔÚÇá¸ºÔØÏ½ÓÄÉÂö³åƵÂʵ÷ÖÆ£¨PFM£©Ä£Ê½£¬£¬£¬¾ßÓе䷶µÄ49uAµÍ¾²Ì¬µçÁ÷£¬£¬£¬Äܹ»ÔÚÇá¸ºÔØ»ò¿ÕÔØÌõ¼þÏÂʵÏָ߹¦ÂÊЧÂÊ¡£¡£¡£ ¡£
SCT2A15ÌṩÖðÖÜÆÚµçÁ÷ÏÞÖÆ¡¢¹ýα£»£»£»£»¤¡¢Êä³ö¹ýѹ±£»£»£»£»¤ºÍÊäÈëµçѹǷѹ±£»£»£»£»¤¡£¡£¡£ ¡£¸ÃÆ÷¼þ½ÓÄÉSOT23-6L·â×°¡£¡£¡£ ¡£
 
Ó¦Óãº
 
  • 48VÂþÑÜʽµçÁ¦´«Êä×ÜÏß 
  • µç³ØÖÎÀíϵͳ£¨µç¶¯×ÔÐгµ¡¢»¬°å³µ£©  
  • µç»úÇý¶¯Æ÷£¬£¬£¬ÎÞÈË»ú

·â×°ÐÅÏ¢

SCT2A15TVDR
+ -

²ÎÊý±ÈÕÕ

¼ÓÈë±ÈÕÕ
100V DC-DC½µÑ¹×ª»»Æ÷ DC-DC ½µÑ¹×ª»»Æ÷
±ÈÕÕ²ÎÊý
{{ goods }}
100V DC-DC½µÑ¹×ª»»Æ÷ DC-DC ½µÑ¹×ª»»Æ÷
{{ item.attr_name }} {{ vo }}
¡¾ÍøÕ¾µØÍ¼¡¿¡¾sitemap¡¿