½ðʨ¹ó±ö»á

¿ª¹ØµçÔ´ ¿ª¹ØµçÔ´

DC-DC ½µÑ¹×ª»»Æ÷

Step-down DCDC converter
SCT2A21STER ÕýÔÚ¹©»õ
4.5V-100V 1A ºã¶¨µ¼Í¨Ê±¼äµÄͬ²½½µÑ¹×ª»»Æ÷
¼ÓÈ빺Îï³µ
SCT2A21STER
  • ²úÆ·ÏÈÈÝ
  • ÊÖÒÕ×ÊÁÏ
  • ²ÎÊý±ÈÕÕ

²úÆ·ÌØÕ÷

ÌØÕ÷£º
 
  • ¿íÊäÈëµçѹ£º4.5V-100V
  • 1AÒ»Á¬Êä³öµçÁ÷
  • ¼¯³É530mΩ¸ß²àºÍ220mΩµÍ²à¹¦ÂÊMOSFET
  • 150uA¾²Ì¬µçÁ÷
  • ÊÒÎÂÏÂ1.2V±1%·´Ïì²Î¿¼µçѹ
  • 4.3msÄÚ²¿ÈíÆô¶¯Ê±¼ä
  • ¿Éµ÷100kHz-600kHz¿ª¹ØÆµÂÊ
  • COT¿ØÖÆÄ£Ê½
  • ÇáÔØÏÂPFMÊÂÇéģʽ
  • ¿Éµ÷ÀíµÄÊäÈëÇ·Ñ¹Ëø¶¨ãÐÖµ¼°ÑÓ³Ù
  • ÖðÖÜÆÚµçÁ÷ÏÞÖÆ
  • ¹ýѹ±£» £»¤
  • ¹ýα£» £»¤
  • ESOP-8·â×°
 
ÐÎò£º
 
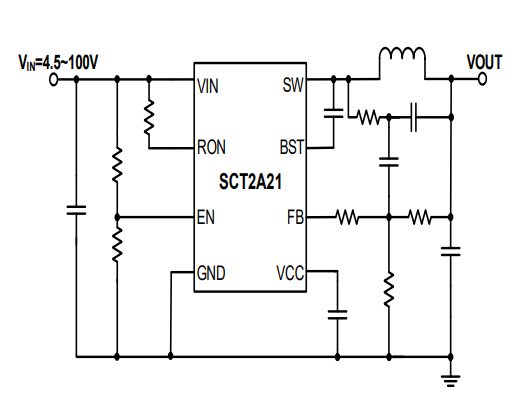
SCT2A21ÊÇÒ»¿î1Aͬ²½½µÑ¹×ª»»Æ÷£¬£¬£¬£¬ £¬£¬¾ßÓÐ4.5VÖÁ100VµÄ¿íÊäÈëµçѹ£¬£¬£¬£¬ £¬£¬¼¯³ÉÁË530m?¸ßѹ²àMOSFETºÍ220m?µÍѹ²àMOSFET¡£ ¡£¡£SCT2A21½ÓÄɺ㶨µ¼Í¨Ê±¼ä£¨COT£©Ä£Ê½¿ØÖÆ£¬£¬£¬£¬ £¬£¬½ÓÄɾßÓе䷶150uAµÍ¾²Ì¬µçÁ÷µÄPFMģʽ£¬£¬£¬£¬ £¬£¬ÓÐÖúÓÚת»»Æ÷ÔÚÇáÔØ»ò´ý»úÌõ¼þÏÂʵÏÖ¸ßЧÂÊ¡£ ¡£¡£ÔÚת»»Æ÷Êä³öµÄVCCÒý½ÅÉÏʹÓÃÍⲿ¶þ¼«¹Ü£¬£¬£¬£¬ £¬£¬¿ÉÒÔ½øÒ»²½½µµÍ¾²Ì¬µçÁ÷¡£ ¡£¡£
SCT2A21¾ßÓÐ100 kHzÖÁ600KHzµÄ¿Éµ÷¿ª¹ØÆµÂÊ£¬£¬£¬£¬ £¬£¬Í¨¹ýÍⲿµç×èÉèÖ㬣¬£¬£¬ £¬£¬¿ÉÎÞаÓÅ»¯Ð§ÂÊ»òÍⲿ×é¼þ³ß´ç¡£ ¡£¡£
SCT2A21ÌṩÖðÖÜÆÚµçÁ÷ÏÞÖÆ¡¢¹ýα£» £»¤¡¢Êä³ö¹ýѹ±£» £»¤ºÍÊäÈëµçѹǷѹ±£» £»¤¡£ ¡£¡£¸Ã×°±¸½ÓÄÉESOP-8·â×°¡£ ¡£¡£
 
Ó¦Óãº
 
  • 48V¹¤ÒµµçÔ´×ÜÏßϵͳ
  • µç¶¯×ÔÐгµ¡¢»¬°å³µ
  • BMS

·â×°ÐÅÏ¢

SCT2A21STER
+ -

²ÎÊý±ÈÕÕ

¼ÓÈë±ÈÕÕ
100V DC-DC½µÑ¹×ª»»Æ÷ DC-DC ½µÑ¹×ª»»Æ÷
±ÈÕÕ²ÎÊý
{{ goods }}
100V DC-DC½µÑ¹×ª»»Æ÷ DC-DC ½µÑ¹×ª»»Æ÷
{{ item.attr_name }} {{ vo }}
¡¾ÍøÕ¾µØÍ¼¡¿¡¾sitemap¡¿