½ðʨ¹ó±ö»á

¿ª¹ØµçÔ´ ¿ª¹ØµçÔ´

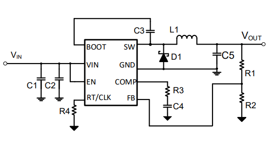
DC-DC ½µÑ¹×ª»»Æ÷

Step-down DCDC converter
SCT2450CSTER ÕýÔÚ¹©»õ
4.5V-42V Vin, 5A, ¿Éµ÷ƵÂʵĸßЧÂʽµÑ¹DCDCת»»Æ÷
¼ÓÈ빺Îï³µ
SCT2450CSTER
  • ²úÆ·ÏÈÈÝ
  • ÊÖÒÕ×ÊÁÏ
  • ²ÎÊý±ÈÕÕ

²úÆ·ÌØÕ÷

ÌØÕ÷£º
 
  • ¿íÊäÈëµçѹ¹æÄ££º4.5V-42V
  • Ò»Á¬Êä³öµçÁ÷5A 
  • 0.8V±1%·´Ïì²Î¿¼µçѹ
  • ¼¯³É80mΩ¸ß²à¹¦ÂÊMOSFET
  • µÍ¾²Ì¬µçÁ÷£º175uA
  • ÇáÔØPSMÊÂÇéģʽ
  • 130ns×îСµ¼Í¨Ê±¼ä
  • 4msÄÚ²¿ÈíÆô¶¯Ê±¼ä
  • ¿Éµ÷¿ª¹ØÆµÂÊ100kHz-2.2MHz
  • ÍⲿʱÖÓÐźÅͬ²½
  • ¶¶Æµ£¨FSS£©¹¦Ð§ÓÃÓÚEMIÓÅ»¯
  • ¿Éµ÷ÀíµÄÊäÈëÇ·Ñ¹Ëø¶¨ãÐÖµ¼°ÑÓ³Ù
  • µÍѹ²îģʽ
  • ¿ÉÖ§³Ö¸ºÑ¹Êä³ö
  • ¹ýѹºÍ¹ýα£»£»¤
  • ½ÓÄÉESOP-8·â×°
 
ÐÎò£º
 
SCT2450CÊÇ5A½µÑ¹×ª»»Æ÷£¬£¬¾ßÓÐ4.5VÖÁ42VµÄ¿íÊäÈëµçѹ¹æÄ££¬£¬¼¯³ÉÁË80m?¸ß²àMOSFET¡£¡£¡£SCT2450C½ÓÄÉ·åÖµµçÁ÷ģʽ¿ØÖÆ£¬£¬ÇáÔØ½ÓÄÉPSMÊÂÇéģʽ£¬£¬¿É×ÊÖúת»»Æ÷ÔÚÇáÔØ»ò´ý»úÌõ¼þÏÂʵÏÖ¸ßЧÂÊ¡£¡£¡£
SCT2450C¾ßÓÐ100kHzÖÁ2.2MHzµÄ¿Éµ÷¿ª¹ØÆµÂÊ£¬£¬Ê¹ÓÃÍⲿµç×èÆ÷£¬£¬¿ÉÎÞаÓÅ»¯Ð§ÂÊ»òÍⲿ×é¼þ³ß´ç¡£¡£¡£¸Ãת»»Æ÷Ö§³Ö100kHzÖÁ2.2MHzƵÂʵÄÍⲿʱÖÓͬ²½¡£¡£¡£SCT2450CÔÊÐí´Ó¸ßÊäÈëµçѹµ½µÍÊä³öµçѹµÄ¹¦ÂÊת»»£¬£¬¸ß²àMOSFETµÄ×îСµ¼Í¨Ê±¼äΪ130ns¡£¡£¡£
¸Ã×°±¸ÌṩÀο¿µÄ4msÈíÆô¶¯£¬£¬ÒÔ±ÜÃâÆô¶¯Ê±´úµÄÀËÓ¿µçÁ÷¡£¡£¡£SCT2450C¾ßÓÐÍⲿ»·Â·Åâ³¥¹¦Ð§£¬£¬¿ÉÎÞаÓÅ»¯»·Â·ÎȹÌÐÔ»ò»·Â·ÏìÓ¦¡£¡£¡£
SCT2450CÌṩÖðÖÜÆÚµçÁ÷ÏÞÖÆ¡¢¹ýα£»£»¤¡¢Êä³ö¹ýѹ±£»£»¤ºÍÊäÈëǷѹ±£»£»¤¡£¡£¡£¸ÃÆ÷¼þ½ÓÄÉESOP-8·â×°¡£¡£¡£
 
 
Ó¦Óãº
 
  • 12V¡¢24VµçԴϵͳ
  • GPS×·×ÙÆ÷
  • ¹¤Òµ×Ô¶¯»¯Óëµç»ú¿ØÖÆ
  • ³µÁ¾Åä¼þ

·â×°ÐÅÏ¢

SCT2450CSTER
+ -

ÊÖÒÕ×ÊÁÏ

ÎÊÌâ ʱ¼ä ÏÂÔØ
SCT2450C Datasheet Rev 1.2 2024-10-24 ÏÂÔØ
EV2450C-B-02A Users' Guide Rev1.1 2024-10-24 ÏÂÔØ
SCT2450CSTER-¿É¿¿ÐÔ±¨¸æ011026 R2.0 2024-11-05 µÇ¼ÏÂÔØ

²ÎÊý±ÈÕÕ

¼ÓÈë±ÈÕÕ
40V DC-DC½µÑ¹×ª»»Æ÷ DC-DC ½µÑ¹×ª»»Æ÷
±ÈÕÕ²ÎÊý
{{ goods }}
40V DC-DC½µÑ¹×ª»»Æ÷ DC-DC ½µÑ¹×ª»»Æ÷
{{ item.attr_name }} {{ vo }}
¡¾ÍøÕ¾µØÍ¼¡¿¡¾sitemap¡¿