½ðʨ¹ó±ö»á

¿ª¹ØµçÔ´ ¿ª¹ØµçÔ´

DC-DC ½µÑ¹×ª»»Æ÷

Step-down DCDC converter
SCT2451STER ÕýÔÚ¹©»õ
3.8V-36V Vin, 5A, ¿Éµ÷ÈíÆô¶¯Ê±¼äµÄ¸ßЧÂÊͬ²½½µÑ¹DCDCת»»Æ÷
¼ÓÈ빺Îï³µ
SCT2451STER
  • ²úÆ·ÏÈÈÝ
  • ÊÖÒÕ×ÊÁÏ
  • ²ÎÊý±ÈÕÕ

²úÆ·ÌØÕ÷

ÌØÕ÷£º
 
  • ¿íÊäÈëµçѹ¹æÄ££º3.8V-36V
  • Ò»Á¬Êä³öµçÁ÷5A 
  • 0.8V±1%·´Ïì²Î¿¼µçѹ
  • ¼¯³É45mΩ¸ß²à¹¦ÂÊMOSFETºÍ20mΩµÍ²à¹¦ÂÊMOSFET
  • ÇáÔØPSMÊÂÇéģʽ
  • ÔÚ˯ÃßģʽϾ²Ì¬µçÁ÷25uA
  • 100ns×îСµ¼Í¨Ê±¼ä
  • ¿Éµ÷ÈíÆô¶¯Ê±¼ä
  • ¿ª¹ØÆµÂÊ570kHz
  • ¶¶Æµ£¨FSS£©¹¦Ð§ÓÃÓÚEMIÓÅ»¯
  • ¿Éµ÷ÀíµÄÊäÈëÇ·Ñ¹Ëø¶¨ãÐÖµ¼°ÑÓ³Ù
  • µÍѹ²îģʽ
  • ¿ÉÖ§³Ö¸ºÑ¹Êä³ö
  • ¹ýѹºÍ¹ýα£»£»£»¤
  • ½ÓÄÉESOP-8·â×°
 
ÐÎò£º
 
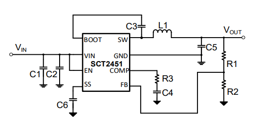
SCT2451ÊÇ5Aͬ²½½µÑ¹×ª»»Æ÷£¬£¬£¬¾ßÓдÓ3.8Vµ½36VµÄ¿íÊäÈëµçѹ¹æÄ££¬£¬£¬¼¯³ÉÁË45m?¸ß²àMOSFETºÍ20m?µÍ²àMOSFET¡£¡£¡£¡£SCT2451½ÓÄÉ·åÖµµçÁ÷ģʽ¿ØÖÆ£¬£¬£¬ÇáÔØPSMÊÂÇéģʽ£¬£¬£¬¾ßÓе䷶µÄ25uAµÍ¾²Ì¬µçÁ÷£¬£¬£¬ÓÐÖúÓÚת»»Æ÷ÔÚÇáÔØ»ò´ý»úÌõ¼þÏÂʵÏÖ¸ßЧÂÊ¡£¡£¡£¡£
SCT2451¾ßÓÐ570kHz¿ª¹ØÆµÂÊ£¬£¬£¬¿Éµ÷ÈíÆô¶¯Ê±¼ä¡£¡£¡£¡£¸Ãת»»Æ÷ÔÊÐí´Ó¸ßÊäÈëµçѹµ½µÍÊä³öµçѹµÄ¹¦ÂÊת»»£¬£¬£¬¸ß²àMOSFETµÄ×îСµ¼Í¨Ê±¼äΪ100ns¡£¡£¡£¡£Ëü»¹Ö§³Ö´ÓÊäÈëµ½Êä³öµÍµçѹ²îϵĵÍѹ²îLDOģʽ¡£¡£¡£¡£
SCT2451ÊÇÒ»¿îµç´Å×ÌÈÅ£¨EMI£©ÓѺÃÐͽµÑ¹×ª»»Æ÷£¬£¬£¬½ÓÄÉÓÅ»¯Éè¼ÆÒÔ½µµÍEMI¡£¡£¡£¡£SCT2451µÄÌØµãÊǶ¶ÆµFSS¹¦Ð§£¬£¬£¬¿ª¹ØÆµÂʵIJü¶¶¹æÄ£Îª±6%£¬£¬£¬²ü¶¶ÖÜÆÚΪ¿ª¹ØÆµÂʵÄ1/512£¬£¬£¬ÒÔ´ËÀ´ïÔÌ­EMI¡£¡£¡£¡£
SCT2451ÌṩÖðÖÜÆÚµçÁ÷ÏÞÖÆºÍ´òàùýµçÁ÷±£»£»£»¤¡¢¹ýα£»£»£»¤¡¢Êä³ö¹ýѹ±£»£»£»¤ºÍÊäÈëǷѹ±£»£»£»¤¡£¡£¡£¡£¸Ã×°±¸½ÓÄÉESOP-8·â×°¡£¡£¡£¡£
 
 
Ó¦Óãº
 
  • µç³Ø×鹩µçϵͳ-ÎÞÏߵ綯¹¤¾ß¡¢ÎÞÏ߼ҵ硢ÎÞÈË»ú¡¢º½¿Õ½¨Ä£¡¢GPS×·×ÙÆ÷µÈ¡£¡£¡£¡£
  • µãÑÌÆ÷ÊÊÅäÆ÷¡¢³äµçÆ÷
  • Òº¾§ÏÔʾÆ÷
  • USB Type-C¹©µç£¬£¬£¬USB³äµç
  • ¹¤ÒµºÍÒ½ÁÆÂþÑÜʽµçÔ´
  • ¹âͨѶºÍÍøÂçϵͳ
  • Æû³µÏµÍ³

·â×°ÐÅÏ¢

SCT2451STER
+ -

ÊÖÒÕ×ÊÁÏ

ÎÊÌâ ʱ¼ä ÏÂÔØ
SCT2451 ÆÀ¹À°æÖ¸ÄÏ 2024-10-24 ÏÂÔØ
SCT2451STER-¿É¿¿ÐÔ±¨¸æ011129 R1.0 2024-11-05 µÇ¼ÏÂÔØ
SCT2451 Datasheet Rev 2.0 2024-12-12 ÏÂÔØ

²ÎÊý±ÈÕÕ

¼ÓÈë±ÈÕÕ
40V DC-DC½µÑ¹×ª»»Æ÷ DC-DC ½µÑ¹×ª»»Æ÷
±ÈÕÕ²ÎÊý
{{ goods }}
40V DC-DC½µÑ¹×ª»»Æ÷ DC-DC ½µÑ¹×ª»»Æ÷
{{ item.attr_name }} {{ vo }}
¡¾ÍøÕ¾µØÍ¼¡¿¡¾sitemap¡¿