½ðʨ¹ó±ö»á

¿ª¹ØµçÔ´ ¿ª¹ØµçÔ´

DC-DC ½µÑ¹×ª»»Æ÷

Step-down DCDC converter
SCT9431QFSAR ÕýÔÚ¹©»õ
3.8V-36V Vin, 3A ´øÓмõСEMI¹¦Ð§µÄͬ²½½µÑ¹DCDCת»»Æ÷
¼ÓÈ빺Îï³µ
SCT9431QFSAR
  • ²úÆ·ÏÈÈÝ
  • ÊÖÒÕ×ÊÁÏ
  • ²ÎÊý±ÈÕÕ

²úÆ·ÌØÕ÷

ÌØÕ÷£º
 
  • ¾ß±¸Æû³µÓ¦ÓÃ×ʸñ
  • AEC-Q100¼°¸ñ£¬£¬Ð§¹ûÈçÏ£º
  • -Æ÷¼þÎÂ¶ÈÆ·¼¶1£º-40°CÖÁ125°CÇéÐÎÊÂÇéζȹæÄ£
  • 3.8V-36V¿íÊäÈëµçѹ¹æÄ£
  • Ò»Á¬Êä³öµçÁ÷´ï3A
  • ½ÓÄɽµµÍEMIµÄÉè¼Æ£º
    • -Ïû³ý¿ªÊàŦµãÕñÁåµÄ¶à¼¶Õ¤¼«Çý¶¯Éè¼Æ×¨Àû
    • -¶¶Æµ¹¦Ð§£¨FSS£©
  • ÇáÔØPSMÊÂÇéģʽ
  • ¾²Ì¬µçÁ÷22uA
    • -1mAÇáÔØÊ±Ð§Âʵִï79%
    • -10mAÇáÔØÊ±Ð§Âʵִï89%
  • 0.8V±1.5%·´Ïì²Î¿¼µçѹ
  • ¼¯³É74mΩ¸ß²à¹¦ÂÊMOSFETºÍ40mΩµÍ²à¹¦ÂÊMOSFET
  • 1uA¹Ø¶ÏµçÁ÷
  • 400kHz¿ª¹ØÆµÂÊ
  • ¿Éµ÷ÀíµÄÊäÈëÇ·Ñ¹Ëø¶¨ãÐÖµ¼°ÑÓ³Ù
  • Êä³ö¹ýѹ±£»£»£»¤
  • ¹ýα£»£»£»¤
 
 
ÐÎò£º
 
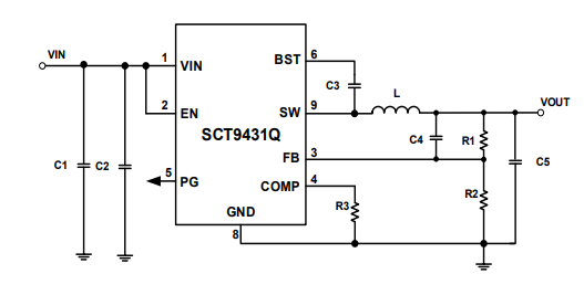
SCT9431QÊÇ3Aͬ²½½µÑ¹×ª»»Æ÷£¬£¬¾ßÓÐ×î´ó36VµÄ¿íÊäÈëµçѹ¹æÄ££¬£¬¼¯³ÉÁË74m?¸ßѹ²àMOSFETºÍ40m?µÍѹ²àMOSFET£¬£¬¿ÉÌṩ¸ßЧÂʵĽµÑ¹×ª»»¡£¡£¡£¡£SCT9431Q½ÓÄɼ¯³ÉÅâ³¥ÍøÂçµÄ·åÖµµçÁ÷ģʽ¿ØÖÆ¡£¡£¡£¡£SCT9431QÖ§³Ö¾ßÓе䷶22uA³¬µÍ¾²Ì¬µçÁ÷µÄPSMÊÂÇéģʽ¡£¡£¡£¡£
SCT9431QÕë¶Ôµç´Å×ÌÈÅ£¨EMI£©¾ÙÐÐÁËÓÅ»¯¡£¡£¡£¡£¸Ãת»»Æ÷½ÓÄÉÕ¤¼«Çý¶¯Æ÷Éè¼Æ×¨Àû£¬£¬¿ÉÔÚ²»ÎþÉüMOSFETµ¼Í¨ºÍ¹Ø¶Ïʱ¼äµÄÌõ¼þÏÂïÔÌ­¿ªÊàŦµãÕñÁ壬£¬´Ó¶ø½øÒ»²½Ïû³ýMOSFET¿ª¹ØÒýÆðµÄ¸ßƵÔëÉù¡£¡£¡£¡£¸Ãת»»ÓþßÓж¶Æµ£¨FSS£©¹¦Ð§£¬£¬¿ª¹ØÆµÂʲü¶¶·ù¶ÈΪ±6%£¬£¬Í¨¹ý×èÖ¹ÄÜÁ¿ÔÚÈκÎÒ»¸öƵÂÊÉÏÍ£Áô¹ý¾ÃÀ´ïÔÌ­µç´Å×ÌÈÅ¡£¡£¡£¡£
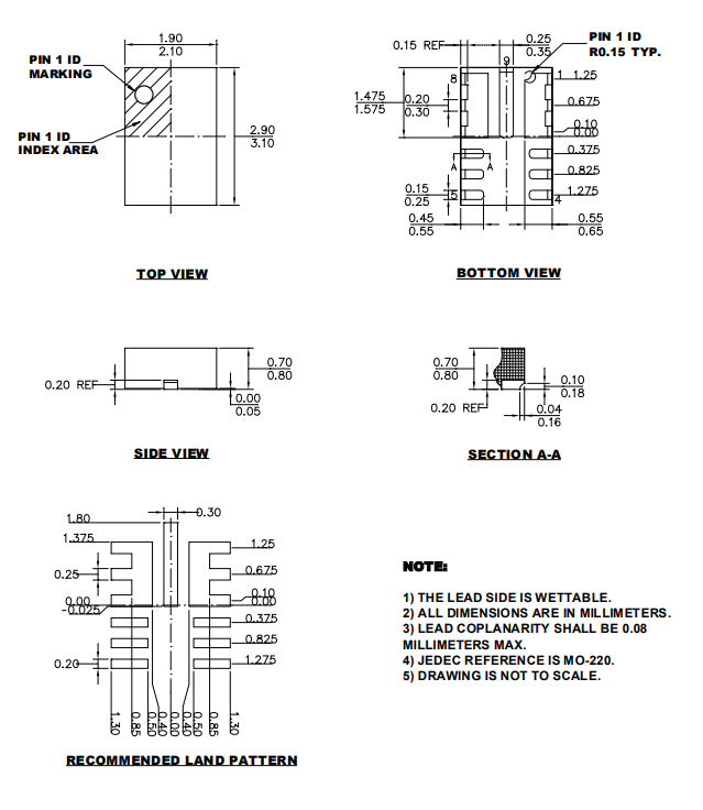
SCT9431QÌṩÊä³ö¹ýѹ±£»£»£»¤¡¢ÖðÖÜÆÚ·åÖµµçÁ÷ÏÞÖÆºÍ¹ýα£»£»£»¤¡£¡£¡£¡£¸ÃÆ÷¼þ½ÓÄÉQFN-9L 3mm X 2mm·â×°¡£¡£¡£¡£
 
 
Ó¦Óãº
 
  • Æû³µÏµÍ³
  • ¹¤Òµ¿ØÖÆÏµÍ³
  • Ò»Ñùƽ³£ÏûºÄÕß

·â×°ÐÅÏ¢

SCT9431QFSAR
+ -

²ÎÊý±ÈÕÕ

¼ÓÈë±ÈÕÕ
40V DC-DC½µÑ¹×ª»»Æ÷ DC-DC ½µÑ¹×ª»»Æ÷
±ÈÕÕ²ÎÊý
{{ goods }}
40V DC-DC½µÑ¹×ª»»Æ÷ DC-DC ½µÑ¹×ª»»Æ÷
{{ item.attr_name }} {{ vo }}
¡¾ÍøÕ¾µØÍ¼¡¿¡¾sitemap¡¿