½ðʨ¹ó±ö»á

¿ª¹ØµçÔ´ ¿ª¹ØµçÔ´

DC-DC ½µÑ¹×ª»»Æ÷

Step-down DCDC converter
SCT2632ASTER ÕýÔÚ¹©»õ
4.5V-60V Vin, 3.5A, ¿Éµ÷ƵÂʵĸßЧÂʽµÑ¹DCDCת»»Æ÷
¼ÓÈ빺Îï³µ
SCT2632ASTER
  • ²úÆ·ÏÈÈÝ
  • ÊÖÒÕ×ÊÁÏ
  • ²ÎÊý±ÈÕÕ

²úÆ·ÌØÕ÷

ÌØÕ÷£º
 
  • ¿íÊäÈëµçѹ¹æÄ££º4.5V-60V
  • 3.5AÒ»Á¬Êä³öµçÁ÷
  • 0.8V±1%·´Ïì²Î¿¼µçѹ
  • ¼¯³É80mΩ¸ß²à¹¦ÂÊMOSFET
  • µÍ¾²Ì¬µçÁ÷£º100uA
  • ÇáÔØPSMÊÂÇéģʽ
  • 130ns×îСµ¼Í¨Ê±¼ä
  • ¿Éµ÷ÀíÈíÆô¶¯Ê±¼ä
  • ¿Éµ÷¿ª¹ØÆµÂÊ100kHz-1.2MHz
  • ÍⲿʱÖÓÐźÅͬ²½
  • ¿Éµ÷ÀíµÄÊäÈëÇ·Ñ¹Ëø¶¨ãÐÖµ¼°ÑÓ³Ù
  • µÍѹ²îģʽ
  • Ö§³Ö¸ºÑ¹Êä³ö
  • ¹ýѹ±£»£»¤ºÍ¹ýα£»£»¤
  • ½ÓÄÉESOP-8 ·â×°
 
ÐÎò£º
 
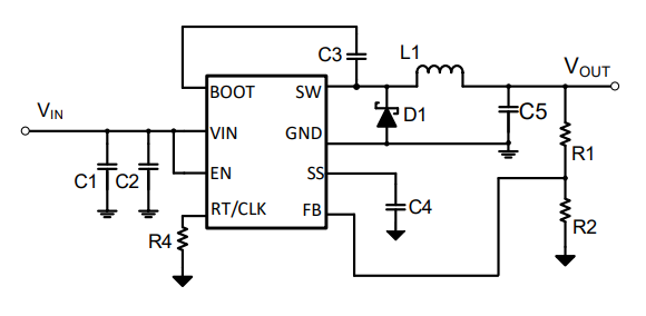
SCT2632AÊÇÒ»¿î3.5A½µÑ¹×ª»»Æ÷£¬£¬£¬¾ßÓÐ4.5VÖÁ60VµÄ¿íÊäÈëµçѹ¹æÄ££¬£¬£¬¼¯³ÉÁË80m?¸ß²àMOSFET¡£ ¡£¡£¡£SCT2632A½ÓÄÉ·åÖµµçÁ÷ģʽ¿ØÖÆ£¬£¬£¬Ö§³ÖPSMÊÂÇéģʽ£¬£¬£¬ÕâÓÐÖúÓÚת»»Æ÷ÔÚÇáÔØ»ò´ý»úÌõ¼þÏÂʵÏÖ¸ßЧÂÊ¡£ ¡£¡£¡£
SCT2632A¾ßÓÐ100kHzÖÁ1.2MHzµÄ¿Éµ÷¿ª¹ØÆµÂÊ£¬£¬£¬Ê¹ÓÃÍⲿµç×èÆ÷£¬£¬£¬¿ÉÎÞаÓÅ»¯Ð§ÂÊ»òÍⲿ×é¼þ³ß´ç¡£ ¡£¡£¡£¸Ãת»»Æ÷Ö§³Ö100kHzÖÁ1.2MHzƵÂʵÄÍⲿʱÖÓͬ²½¡£ ¡£¡£¡£SCT2632AÔÊÐí´Ó¸ßÊäÈëµçѹµ½µÍÊä³öµçѹµÄ¹¦ÂÊת»»£¬£¬£¬¸ß²àMOSFETµÄ×îСµ¼Í¨Ê±¼äΪ130ns¡£ ¡£¡£¡£
¸Ã×°ÖÃÌṩ¿Éµ÷ÀíµÄÈíÆô¶¯Ê±¼ä£¬£¬£¬ÒÔ±ÜÃâÆô¶¯Ê±´úµÄÀËÓ¿µçÁ÷¡£ ¡£¡£¡£SCT2632A¾ßÓÐÄÚ²¿»·Â·Åâ³¥¹¦Ð§£¬£¬£¬¿É¼ò»¯»·Â·Åâ³¥Éè¼Æ¡£ ¡£¡£¡£
SCT2632AÌṩÖðÖÜÆÚµçÁ÷ÏÞÖÆ¡¢¹ýα£»£»¤¡¢Êä³ö¹ýѹ±£»£»¤ºÍÊäÈëǷѹ±£»£»¤¡£ ¡£¡£¡£¸ÃÆ÷¼þ½ÓÄÉESOP-8·â×°¡£ ¡£¡£¡£
 
 
Ó¦Óãº
 
  • 12V¡¢24V¡¢48V¹¤ÒµºÍµçÐŵçԴϵͳ
  • ¹¤Òµ×Ô¶¯»¯ºÍµç»ú¿ØÖÆ
  • ³µÁ¾Åä¼þ

·â×°ÐÅÏ¢

SCT2632ASTER
+ -

²ÎÊý±ÈÕÕ

¼ÓÈë±ÈÕÕ
60V DC-DC½µÑ¹×ª»»Æ÷ DC-DC ½µÑ¹×ª»»Æ÷
±ÈÕÕ²ÎÊý
{{ goods }}
60V DC-DC½µÑ¹×ª»»Æ÷ DC-DC ½µÑ¹×ª»»Æ÷
{{ item.attr_name }} {{ vo }}
¡¾ÍøÕ¾µØÍ¼¡¿¡¾sitemap¡¿