½ðʨ¹ó±ö»á

¿ª¹ØµçÔ´ ¿ª¹ØµçÔ´

DC-DC ½µÑ¹×ª»»Æ÷

Step-down DCDC converter
SCT2632QSTER ÕýÔÚ¹©»õ
4.2V-60V Vin, 3A, ¿Éµ÷ƵÂʵĸßЧÂʽµÑ¹DCDCת»»Æ÷
¼ÓÈ빺Îï³µ
SCT2632QSTER
  • ²úÆ·ÏÈÈÝ
  • ÊÖÒÕ×ÊÁÏ
  • ²ÎÊý±ÈÕÕ

²úÆ·ÌØÕ÷

ÌØÕ÷£º

  • ¾ß±¸Æû³µÓ¦ÓÃ×ʸñ
  • AEC-Q100¼°¸ñ £¬£¬£¬£¬Ð§¹ûÈçÏ£º
  • -Æ÷¼þÎÂ¶ÈÆ·¼¶1£º-40°CÖÁ125°CÇéÐÎÊÂÇéζȹæÄ£
  • ¿íÊäÈëµçѹ¹æÄ££º4.2V-60V
  • 3AÒ»Á¬Êä³öµçÁ÷
  • 0.8V±1%·´Ïì²Î¿¼µçѹ
  • ¼¯³É220mΩ¸ß²à¹¦ÂÊMOSFET
  • µÍ¾²Ì¬µçÁ÷£º100uA
  • ÇáÔØPSMÊÂÇéģʽ
  • 100ns×îСµ¼Í¨Ê±¼ä
  • ¿Éµ÷ÀíÈíÆô¶¯Ê±¼ä
  • ±ãÓÚʹÓõÄÄÚ²¿»·Â·Åâ³¥
  • ¿Éµ÷¿ª¹ØÆµÂÊ100kHz-1.2MHz
  • ÍⲿʱÖÓÐźÅͬ²½
  • ¿Éµ÷ÀíµÄÊäÈëÇ·Ñ¹Ëø¶¨ãÐÖµ¼°ÑÓ³Ù
  • µÍѹ²îģʽ
  • ¹ýѹ±£»£»£»£»£»¤ºÍ¹ýα£»£»£»£»£»¤
  • ½ÓÄÉESOP-8 ·â×°
 
ÐÎò£º
 
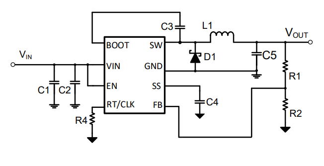
SCT2632QÊÇÒ»¿î3A½µÑ¹×ª»»Æ÷ £¬£¬£¬£¬¾ßÓÐ4.2VÖÁ60VµÄ¿íÊäÈëµçѹ¹æÄ£ £¬£¬£¬£¬¼¯³ÉÁË220m?¸ß²àMOSFET¡£¡£¡£SCT2632Q½ÓÄÉ·åÖµµçÁ÷ģʽ¿ØÖÆ £¬£¬£¬£¬Ö§³ÖPSMÊÂÇéģʽ £¬£¬£¬£¬ÕâÓÐÖúÓÚת»»Æ÷ÔÚÇáÔØ»ò´ý»úÌõ¼þÏÂʵÏÖ¸ßЧÂÊ¡£¡£¡£
SCT2632Q¾ßÓÐ100 kHzÖÁ1.2 MHzµÄ¿Éµ÷Àí¿ª¹ØÆµÂÊ £¬£¬£¬£¬Ê¹ÓÃÍⲿµç×èÆ÷ £¬£¬£¬£¬¿ÉÎÞаÓÅ»¯Ð§ÂÊ»òÍⲿ×é¼þ³ß´ç¡£¡£¡£¸Ãת»»Æ÷Ö§³Ö100kHzÖÁ1.2MHzƵÂʵÄÍⲿʱÖÓͬ²½¡£¡£¡£SCT2632QÔÊÐí´Ó¸ßÊäÈëµçѹµ½µÍÊä³öµçѹµÄ¹¦ÂÊת»» £¬£¬£¬£¬¸ß²àMOSFETµÄ×îСµ¼Í¨Ê±¼äΪ100ns¡£¡£¡£
¸Ã×°ÖÃÌṩ¿Éµ÷µÄÈíÆô¶¯Ê±¼ä £¬£¬£¬£¬ÒÔ±ÜÃâÆô¶¯Ê±´úµÄÀËÓ¿µçÁ÷¡£¡£¡£SCT2632Q¾ßÓÐÄÚ²¿»·Â·Åâ³¥¹¦Ð§ £¬£¬£¬£¬¿É¼ò»¯»·Â·Åâ³¥Éè¼Æ¡£¡£¡£
SCT2632QÌṩÖðÖÜÆÚµçÁ÷ÏÞÖÆ¡¢¹ýα£»£»£»£»£»¤¡¢Êä³ö¹ýѹ±£»£»£»£»£»¤ºÍÊäÈëǷѹ±£»£»£»£»£»¤¡£¡£¡£¸ÃÆ÷¼þ½ÓÄÉESOP-8·â×°¡£¡£¡£
 
 
Ó¦Óãº
 
  • 12V¡¢24V¡¢48V¹¤ÒµºÍµçÐŵçԴϵͳ
  • ¹¤Òµ×Ô¶¯»¯ºÍµç»ú¿ØÖÆ
  • ³µÁ¾Åä¼þ

·â×°ÐÅÏ¢

SCT2632QSTER
+ -

²ÎÊý±ÈÕÕ

¼ÓÈë±ÈÕÕ
60V DC-DC½µÑ¹×ª»»Æ÷ DC-DC ½µÑ¹×ª»»Æ÷
±ÈÕÕ²ÎÊý
{{ goods }}
60V DC-DC½µÑ¹×ª»»Æ÷ DC-DC ½µÑ¹×ª»»Æ÷
{{ item.attr_name }} {{ vo }}
¡¾ÍøÕ¾µØÍ¼¡¿¡¾sitemap¡¿