½ðʨ¹ó±ö»á

¿ª¹ØµçÔ´ ¿ª¹ØµçÔ´

DC-DC ½µÑ¹×ª»»Æ÷

Step-down DCDC converter
SCT2A25STER ÕýÔÚ¹©»õ
5.5V-100V Vin £¬£¬ £¬ 4A·åÖµµçÁ÷ÏÞÖÆ £¬£¬ £¬¸ßЧÂÊ·Çͬ²½½µÑ¹DCDCת»»Æ÷
¼ÓÈ빺Îï³µ
SCT2A25STER
  • ²úÆ·ÏÈÈÝ
  • ÊÖÒÕ×ÊÁÏ
  • ²ÎÊý±ÈÕÕ

²úÆ·ÌØÕ÷

ÌØÕ÷£º
 
  • ¿íÊäÈëµçѹ£º5.5V-100V
  • ×î´óÊä³öµçѹ£º30V
  • 2AÒ»Á¬Êä³öµçÁ÷
  • 4A·åÖµµçÁ÷ÏÞÖÆ
  • ¼¯³É500mΩ¸ß²à¹¦ÂÊMOSFET
  • 135uA¾²Ì¬µçÁ÷
  • 1.2V±1%·´Ïì²Î¿¼µçѹ
  • 4msÄÚ²¿ÈíÆô¶¯Ê±¼ä
  • 300kHzÀο¿¿ª¹ØÆµÂÊ
  • ¼¯³ÉÄÚ²¿»·Â·Åâ³¥µÄCOT¿ØÖÆÄ£Ê½
  • ¿Éµ÷ÀíµÄÊäÈëÇ·Ñ¹Ëø¶¨ãÐÖµ¼°ÑÓ³Ù
  • ÖðÖÜÆÚµçÁ÷ÏÞÖÆ
  • ¹ýѹ±£»£»¤
  • ¹ýα£»£»¤
  • ESOP-8·â×°
 
ÐÎò£º
 
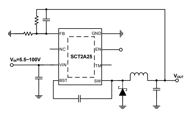
SCT2A25ÊÇÒ»¿îÒì²½½µÑ¹×ª»»Æ÷ £¬£¬ £¬ÊäÈëµçѹ¹æÄ£´Ó5.5Vµ½100V £¬£¬ £¬¿É˳ӦÖÖÖÖ½µÑ¹Ó¦Óà £¬£¬ £¬ÊÇÆû³µ¡¢¹¤ÒµºÍÕÕÃ÷Ó¦ÓõÄÀíÏëÑ¡Ôñ¡£¡£¡£¡£¡£SCT2A25¼¯³ÉÁË500m?¸ß²àMOSFET £¬£¬ £¬¾ßÓÐ4A·åÖµÊä³öµçÁ÷ÏÞÖÆ £¬£¬ £¬¿ÉÖ§³Ö4GÄ£¿£¿éGPS¸ú×ÙÆ÷ÖеÄá¯ÁëÖµµçÁ÷Ó¦Óᣡ£¡£¡£¡£
SCT2A25½ÓÄɾßÓм¯³É»·Â·Åâ³¥µÄºã¶¨µ¼Í¨Ê±¼ä£¨COT£©Ä£Ê½¿ØÖÆ £¬£¬ £¬´ó´ó¼ò»¯ÁËת»»Æ÷µÄÍâΧÉèÖᣡ£¡£¡£¡£
SCT2A25ÔÚÇá¸ºÔØÏ½ÓÄÉÂö³åƵÂʵ÷ÖÆ£¨PFM£© £¬£¬ £¬¾ßÓе䷶µÄ140uAµÍ¾²Ì¬µçÁ÷ £¬£¬ £¬Äܹ»ÔÚÇá¸ºÔØ»òÎÞ¸ºÔØÌõ¼þÏÂʵÏÖ¸ßЧÂÊ¡£¡£¡£¡£¡£
SCT2A25ÌṩÖðÖÜÆÚµçÁ÷ÏÞÖÆ¡¢¹ýα£»£»¤¡¢Êä³ö¹ýѹ±£»£»¤ºÍÊäÈëµçѹǷѹ±£»£»¤¡£¡£¡£¡£¡£¸Ã×°±¸½ÓÄÉESOP-8·â×°¡£¡£¡£¡£¡£
 
 
Ó¦Óãº
 
  • GPS×·×ÙÆ÷
  • µç¶¯×ÔÐгµ¡¢Ì¤°å³µ
  • ĦÍгµÇý¶¯Æ÷¡¢ÎÞÈË»ú
  • 48V¹¤ÒµµçÔ´×ÜÏßϵͳ

·â×°ÐÅÏ¢

SCT2A25STER
+ -

²ÎÊý±ÈÕÕ

¼ÓÈë±ÈÕÕ
100V DC-DC½µÑ¹×ª»»Æ÷ DC-DC ½µÑ¹×ª»»Æ÷
±ÈÕÕ²ÎÊý
{{ goods }}
100V DC-DC½µÑ¹×ª»»Æ÷ DC-DC ½µÑ¹×ª»»Æ÷
{{ item.attr_name }} {{ vo }}
¡¾ÍøÕ¾µØÍ¼¡¿¡¾sitemap¡¿