½ðʨ¹ó±ö»á

¿ª¹ØµçÔ´ ¿ª¹ØµçÔ´

DC-DC ½µÑ¹×ª»»Æ÷

Step-down DCDC converter
SCT2630AQSTER ÕýÔÚ¹©»õ
4.5V-60V Vin£¬£¬£¬£¬£¬3.5A£¬£¬£¬£¬£¬¸ßЧ¡¢ÆµÂʿɵ÷¡¢½µÑ¹DCDCת»»Æ÷
¼ÓÈ빺Îï³µ
SCT2630AQSTER
  • ²úÆ·ÏÈÈÝ
  • ÊÖÒÕ×ÊÁÏ
  • ²ÎÊý±ÈÕÕ

²úÆ·ÌØÕ÷

ÌØÕ÷£º
 
  • ¾ß±¸Æû³µÓ¦ÓÃ×ʸñ
  • AEC-Q100¼°¸ñ£¬£¬£¬£¬£¬Ð§¹ûÈçÏ£º
     -1¼¶×°±¸Î¶ȣº-40°CÖÁ125°C
     ÇéÐÎÊÂÇéζȹæÄ£
     -×°±¸HBM ESD·ÖÀàÆ·¼¶H2
     -×°ÖÃCDM ESD·ÖÀàÆ·¼¶C3B
  • ¿íÊäÈë¹æÄ££º4.5V-60V
  • ¸ß´ï3.5AµÄÒ»Á¬Êä³öµçÁ÷
  • 0.8V±1%·´Ïì²Î¿¼µçѹ
  • ¼¯³É80m?¸ßѹ²àMOSFET
  • µÍ¾²Ì¬µçÁ÷Ϊ160uA
  • Çá¸ºÔØÏµÄÂö³åÌø¹ýģʽ£¨PSM£©
  • ×îС½Óͨʱ¼ä130ns
  • 4msÄÚ²¿ÈíÆô¶¯Ê±¼ä
  • ¿Éµ÷ƵÂÊ100KHzÖÁ1.2MHz
  • ÍⲿʱÖÓͬ²½
  • ¿É±à³ÌÊäÈëµçÑ¹Ç·Ñ¹Ëø¶¨±£»£»£»£»£»¤£¨UVLO£©ãÐÖµºÍÖͺóµÄ׼ȷÆôÓÃãÐÖµ
  • µÍѹ²îģʽ²Ù×÷
  • ¿ÉÑÜÉúÄæ±äµçѹµ÷ÀíÆ÷
  • ¹ýѹºÍ¹ýÈȱ£»£»£»£»£»¤
  • ÌṩESOP-8·â×°
 
ÐÎò£º
 
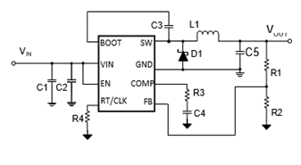
SCT2630AQÊÇÒ»¿î3.5A½µÑ¹×ª»»Æ÷£¬£¬£¬£¬£¬¾ßÓпíÊäÈëµçѹ£¬£¬£¬£¬£¬´Ó4.5Vµ½60V£¬£¬£¬£¬£¬¼¯³ÉÁË80m?¸ßѹ²àMOSFET¡£¡£¡£ ¡£¡£SCT2630AQ½ÓÄÉ·åÖµµçÁ÷ģʽ¿ØÖÆ£¬£¬£¬£¬£¬Ö§³ÖÂö³åÌø¹ýµ÷ÖÆ£¨PSM£©£¬£¬£¬£¬£¬ÒÔ×ÊÖúת»»Æ÷ÔÚÇá¸ºÔØ»ò´ý»ú״̬ÏÂʵÏÖ¸ßЧÂÊÌõ¼þ¡£¡£¡£ ¡£¡£SCT2630AQ¾ßÓпɱà³Ì¿ª¹ØÆµÂÊ£¬£¬£¬£¬£¬´Ó100kHzµ½1.2MHz£¬£¬£¬£¬£¬´øÓÐÍⲿµç×èÆ÷£¬£¬£¬£¬£¬ËüÌṩÁËÓÅ»¯Ð§ÂÊ»òÍⲿ×é¼þ¾ÞϸµÄÎÞаÐÔ¡£¡£¡£ ¡£¡£¸Ãת»»Æ÷Ö§³Ö100kHzÖÁ1.2MHzµÄÍⲿʱÖÓͬ²½¡£¡£¡£ ¡£¡£ÔÊÐí´Ó¸ßÊäÈëµçѹµ½µÍÊä³öµçѹµÄ¹¦ÂÊת»»£¬£¬£¬£¬£¬¸ßѹ²à½Óͨʱ¼äÖÁÉÙΪ130nsMOSFET,×°ÖÃÌṩÀο¿4msÈíÆô¶¯£¬£¬£¬£¬£¬±ÜÃâÊä³öµçѹбÆÂÆô¶¯Ê±µÄÓ¿ÈëµçÁ÷¡£¡£¡£ ¡£¡£¾ßÓÐÍⲿ»·Â·Åâ³¥¹¦Ð§£¬£¬£¬£¬£¬ÒÔÌṩÓÅ»¯»·Â·ÎȹÌÐÔ»ò»·Â·µÄÎÞаÐÔ»ØÓ¦¡£¡£¡£ ¡£¡£Ìṩѭ»·ÏÞÁ÷¡¢Èȹػú±£»£»£»£»£»¤¡¢Êä³ö¹ýѹ±£»£»£»£»£»¤ºÍÊäÈëǷѹ±£»£»£»£»£»¤,Ìṩ8-pin ESOP-8·â×°¡£¡£¡£ ¡£¡£
 
 
Ó¦Óãº
 
  • 12V¡¢24V¡¢48V¹¤ÒµºÍµçÐŵçԴϵͳ
  • ¹¤Òµ×Ô¶¯»¯ºÍµç»ú¿ØÖÆ
  • ³µÁ¾Åä¼þ

·â×°ÐÅÏ¢

SCT2630AQSTER
+ -

ÊÖÒÕ×ÊÁÏ

ÎÊÌâ ʱ¼ä ÏÂÔØ
SCT2630AQ Datasheet Rev 1.0 2024-10-24 ÏÂÔØ
SCT2630AQSTER-¿É¿¿ÐÔ±¨¸æ011029 R0.0.pdf 2024-11-07 µÇ¼ÏÂÔØ

²ÎÊý±ÈÕÕ

¼ÓÈë±ÈÕÕ
60V DC-DC½µÑ¹×ª»»Æ÷ DC-DC ½µÑ¹×ª»»Æ÷
±ÈÕÕ²ÎÊý
{{ goods }}
60V DC-DC½µÑ¹×ª»»Æ÷ DC-DC ½µÑ¹×ª»»Æ÷
{{ item.attr_name }} {{ vo }}
¡¾ÍøÕ¾µØÍ¼¡¿¡¾sitemap¡¿