²úÆ·ÖÐÐÄ
| ÎÊÌâ | ʱ¼ä | ÏÂÔØ |
|---|---|---|
| SCT2230DTVAR-¿É¿¿ÐÔ±¨¸æ02122A R2.0 | 2024-11-04 |
|
| SCT2230DTVDR-¿É¿¿ÐÔ±¨¸æ021222 R0.0 | 2024-11-04 |
|
| SCT2230D Datasheet Rev 1.4 | 2025-02-24 |
|
| ±ÈÕÕ²ÎÊý |
{{ goods }}
|
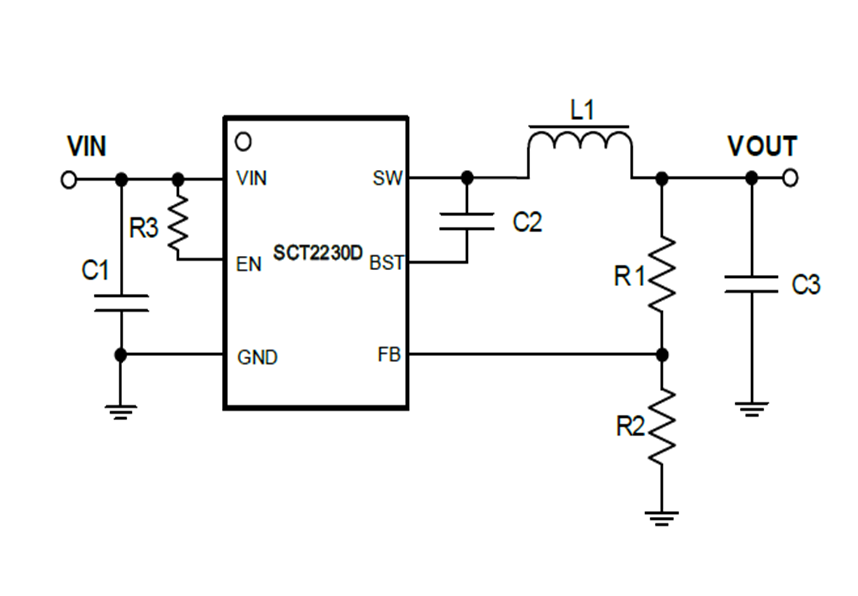
20V DC-DC½µÑ¹×ª»»Æ÷ DC-DC ½µÑ¹×ª»»Æ÷
|
|---|---|---|
| {{ item.attr_name }} | {{ vo }} |