- ²úÆ·ÏÈÈÝ
- ÊÖÒÕ×ÊÁÏ
- ²ÎÊý±ÈÕÕ
²úÆ·ÌØÕ÷
- ¿íÊäÈëµçѹ¹æÄ££º4.5V-60V
- 5AÒ»Á¬Êä³öµçÁ÷
- 0.8V·´Ïì²Î¿¼µçѹ
- ¼¯³É130mΩ¸ß²àMOSFET
- µÍ¾²Ì¬µçÁ÷£º30uA
- ¹Ø¶ÏµçÁ÷£º1uA
- ÇáÔØPSMÊÂÇéģʽ
- 100ns×îСµ¼Í¨Ê±¼ä
- 4msÄÚ²¿ÈíÆô¶¯Ê±¼ä
- ¿Éµ÷¿ª¹ØÆµÂÊ100kHz-2.2MHz
- ¿É±à³ÌÊäÈëµçÑ¹Ç·Ñ¹Ëø¶¨±£»£»£»£»£»¤£¨UVLO£©ãÐÖµºÍÖͺóµÄ¾«¶ÈÆôÓÃãÐÖµ
- ¿ÝÔïÆô¶¯ÓëԤƫÖÃÊä³ö
- ¹ýÁ÷±£»£»£»£»£»¤µÄ´òàÃģʽ
- ¹ýѹ±£»£»£»£»£»¤ºÍ¹ýα£»£»£»£»£»¤
- ½ÓÄÉESOP-8 ·â×°
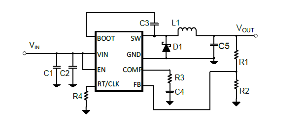
SCT2650B ÊÇÒ»¿î¿íÊäÈëµçѹ¹æÄ£µÄ5A½µÑ¹×ª»»Æ÷£¬£¬£¬£¬£¬£¬ÊäÈëµçѹ¹æÄ£4.3VÖÁ60V£¬£¬£¬£¬£¬£¬²¢¼¯³É130mΩ¸ß±ßMOSFET¡£¡£¸ÃÆ÷¼þ½ÓÄÉ·åÖµµçÁ÷ģʽ¿ØÖÆ£¬£¬£¬£¬£¬£¬Ö§³ÖÂö³åÌøÔ¾µ÷ÖÆ£¨PSM£©£¬£¬£¬£¬£¬£¬¿ÉÔÚÇáÔØ»ò´ý»ú״̬ÏÂʵÏÖ¸ßЧÂÊ¡£¡£Æä¿ª¹ØÆµÂÊ¿ÉÔÚ100kHzÖÁ2.2MHz¹æÄ£ÄÚ±à³ÌÉèÖ㬣¬£¬£¬£¬£¬ÌṩÁ½ÖÖÉèÖÃģʽ——µç×èÉ趨ƵÂÊģʽºÍʱÖÓͬ²½Ä£Ê½£¬£¬£¬£¬£¬£¬ÒÔÓÅ»¯µçԴЧÂÊ»òÍⲿԪ¼þ³ß´ç¡£¡£SCT2650B Äܹ»ÊµÏÖ´Ó¸ßÊäÈëµçѹµ½µÍÊä³öµçѹµÄ¹¦ÂÊת»»£¬£¬£¬£¬£¬£¬Æä¸ß±ßMOSFETµÄ×îСµ¼Í¨Ê±¼ä½öΪ100ns¡£¡£¸ÃÆ÷¼þ½ÓÄÉÓÅ»¯Éè¼ÆÒÔ½µµÍµç´Å×ÌÈÅ£¨EMI£©£¬£¬£¬£¬£¬£¬²¢Í¨¹ýƵÂÊÀ©Õ¹ÆµÆ×£¨FSS£©ÊÖÒÕ½øÒ»²½¸ÄÉÆEMIÐÔÄÜ——¾ßÓб6%µÄ²ü¶¶¹æÄ£ºÍ1/512¿ª¹ØÆµÂʵĵ÷ÖÆËÙÂÊ£¬£¬£¬£¬£¬£¬ÓÐÓÃÒÖÖÆ´«µ¼EMI¡£¡£Æ÷¼þÄÚÖÃ4msÀο¿ÈíÆô¶¯Ê±¼ä£¬£¬£¬£¬£¬£¬±ÜÃâÊä³öµçѹÉÏÉýʱµÄÀËÓ¿µçÁ÷£¬£¬£¬£¬£¬£¬²¢Ö§³ÖԤƫÖÃÊä³öµÄ¿ÝÔïÆô¶¯¡£¡£±ðµÄ£¬£¬£¬£¬£¬£¬SCT2650B ÌṩÍⲿ»·Â·Åâ³¥¹¦Ð§£¬£¬£¬£¬£¬£¬¿ÉÎÞаÓÅ»¯»·Â·ÎȹÌÐÔ»ò¶¯Ì¬ÏìÓ¦¡£¡£±£»£»£»£»£»¤¹¦Ð§°üÀ¨ÖðÖÜÆÚµçÁ÷ÏÞÖÆ¡¢¹ýÁ÷±£»£»£»£»£»¤£¨´òàÃģʽ£©¡¢Èȹضϱ£»£»£»£»£»¤¡¢Êä³ö¹ýѹ±£»£»£»£»£»¤ºÍÊäÈëǷѹ±£»£»£»£»£»¤¡£¡£¸ÃÆ÷¼þ½ÓÄÉ8Òý½ÅESOP-8·â×°¡£¡£
- 12V¡¢24V¡¢48V¹¤ÒµºÍµçÐŵçԴϵͳ
- ¹¤Òµ×Ô¶¯»¯ºÍµç»ú¿ØÖÆ
- ³µÁ¾Åä¼þ
ÊÖÒÕ×ÊÁÏ
| ÎÊÌâ | ʱ¼ä | ÏÂÔØ |
|---|---|---|
| SCT2650B Datasheet Rev 0.8 | 2024-10-24 |
|
| SCT2650BSTER-¿É¿¿ÐÔ±¨¸æ051029 R0.0.pdf | 2024-11-07 |
|
| SCT2650B Datasheet Rev 1.0 | 2024-12-09 |
|
²ÎÊý±ÈÕÕ
| ±ÈÕÕ²ÎÊý |
{{ goods }}
|
60V DC-DC½µÑ¹×ª»»Æ÷ DC-DC ½µÑ¹×ª»»Æ÷
|
|---|---|---|
| {{ item.attr_name }} | {{ vo }} |