½ðʨ¹ó±ö»á

¿ª¹ØµçÔ´ ¿ª¹ØµçÔ´

DC-DC ½µÑ¹×ª»»Æ÷

Step-down DCDC converter
SCT2A13STER ÕýÔÚ¹©»õ
5.5V-100V, 1A£¬£¬£¬ £¬£¬£¬½µÑ¹DCDCת»»Æ÷
¼ÓÈ빺Îï³µ
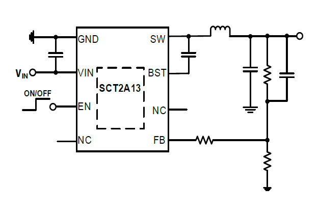
SCT2A13STER
  • ²úÆ·ÏÈÈÝ
  • ÊÖÒÕ×ÊÁÏ
  • ²ÎÊý±ÈÕÕ

²úÆ·ÌØÕ÷

ÌØÕ÷£º
 
  • ¿íÊäÈëµçѹ¹æÄ££º5.5V-100V
  • ×î´óÊä³öµçѹ£º30V
  • 1A Ò»Á¬Êä³öµçÁ÷
  • µ±ÊäÈëµçѹ<60Vʱ£¬£¬£¬ £¬£¬£¬1.8A·åÖµµçÁ÷ÏÞÖÆ
  • ¼¯³É 970mΩ ¸ß¶Ë¹¦ÂÊMOSFET
  • 49uA ¾²Ì¬ÊÂÇéµçÁ÷
  • 1.2V ·´Ïì²Î¿¼µçѹ
  • 3.5ms ÄÚ²¿ÈíÆô¶¯Ê±¼ä
  • Àο¿¿ª¹ØÆµÂÊ 270kHz
  • ¼¯³É»·Â·Åâ³¥µÄCOT£¨ºã¶¨µ¼Í¨Ê±¼ä£©¿ØÖÆÄ£Ê½
  • ¿É±à³ÌÊäÈëµçÑ¹Ç·Ñ¹Ëø¶¨±£» £»£»¤£¨UVLO£©ãÐÖµºÍ³ÙÖ͵ÄϸÃÜʹÄÜãÐÖµ
  • ÖðÖÜÆÚµçÁ÷ÏÞÖÆ
  • ¹ýѹ±£» £»£»¤
  • ¹ýα£» £»£»¤
  • ½ÓÄÉ ESOP-8L ·â×°
 
ÐÎò£º
 

SCT2A13 ÊÇÒ»¿î¿íÊäÈëµçѹ¹æÄ££¨5.5V ÖÁ 100V£©µÄ½µÑ¹×ª»»Æ÷£¬£¬£¬ £¬£¬£¬ÊÊÓÃÓÚ¶àÖÖ½µÑ¹Ó¦Óó¡¾°£¬£¬£¬ £¬£¬£¬ÓÈÆäÊÊºÏÆû³µµç×Ó¡¢¹¤Òµ×°±¸¼°ÕÕÃ÷ϵͳ¡£¡£¡£¸ÃÆ÷¼þ¼¯³ÉÁË 970mΩ ¸ß¶Ë MOSFET£¬£¬£¬ £¬£¬£¬²¢ÔÚÊäÈëµçѹµÍÓÚ 60V ʱÌṩ 1.8A ·åÖµÊä³öµçÁ÷ÏÞÖÆ£¬£¬£¬ £¬£¬£¬¿ÉÖª×ã¸ß˲̬µçÁ÷ÐèÇ󡣡£¡£

SCT2A13 ½ÓÄɺ㶨µ¼Í¨Ê±¼ä£¨COT£©¿ØÖÆÄ£Ê½£¬£¬£¬ £¬£¬£¬²¢¼¯³É»·Â·Åâ³¥£¬£¬£¬ £¬£¬£¬´ó·ù¼ò»¯ÁËÍⲿµç·Éè¼Æ¡£¡£¡£ÔÚÇáÔØÌõ¼þÏ£¬£¬£¬ £¬£¬£¬¸ÃÆ÷¼þÖ§³ÖÂö³åƵÂʵ÷ÖÆ£¨PFM£©Ä£Ê½£¬£¬£¬ £¬£¬£¬µä·¶¾²Ì¬µçÁ÷½ö 49uA£¬£¬£¬ £¬£¬£¬´Ó¶øÔÚÇáÔØ»ò¿ÕÔØÊ±ÊµÏÖ¸ßЧÄÜת»»¡£¡£¡£

±ðµÄ£¬£¬£¬ £¬£¬£¬SCT2A13 ÌṩÖðÖÜÆÚµçÁ÷ÏÞÖÆ¡¢Èȹضϱ£» £»£»¤¡¢Êä³ö¹ýѹ±£» £»£»¤¼°ÊäÈëǷѹ±£» £»£»¤¹¦Ð§£¬£¬£¬ £¬£¬£¬È·±£ÏµÍ³¿É¿¿ÐÔ¡£¡£¡£Æ÷¼þ½ÓÄÉ 8 Òý½ÅÉ¢ÈÈÔöÇ¿ÐÍ ESOP-8L ·â×°¡£¡£¡£

 
 
Ó¦Óãº
 
  • 48VÂþÑÜʽµçÁ¦´«Êä×ÜÏß
  • µç³ØÖÎÀíϵͳ£¨µç¶¯×ÔÐгµ¡¢»¬°å³µ£©
  • µç»úÇý¶¯Æ÷£¬£¬£¬ £¬£¬£¬ÎÞÈË»ú

·â×°ÐÅÏ¢

SCT2A13STER
+ -

ÊÖÒÕ×ÊÁÏ

ÎÊÌâ ʱ¼ä ÏÂÔØ
SCT2A13 Datasheet Rev 1.0 2025-05-09 ÏÂÔØ

²ÎÊý±ÈÕÕ

¼ÓÈë±ÈÕÕ
100V DC-DC½µÑ¹×ª»»Æ÷ DC-DC ½µÑ¹×ª»»Æ÷
±ÈÕÕ²ÎÊý
{{ goods }}
100V DC-DC½µÑ¹×ª»»Æ÷ DC-DC ½µÑ¹×ª»»Æ÷
{{ item.attr_name }} {{ vo }}
¡¾ÍøÕ¾µØÍ¼¡¿¡¾sitemap¡¿