- ²úÆ·ÏÈÈÝ
- ²ÎÊý±ÈÕÕ
²úÆ·ÌØÕ÷
ÐÎò£º
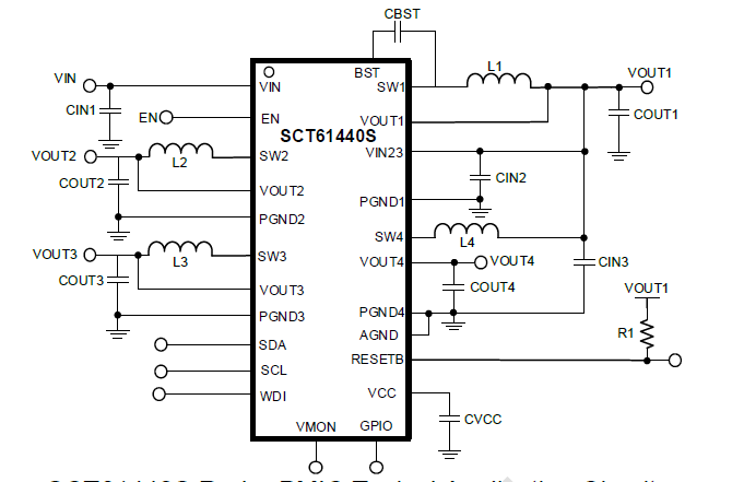
SCT61440SÒ»¿î¿íÊäÈëµçÔ´ÖÎÀíоƬ(PMIC)£¬£¬£¬¾ß±¸ËÄͨµÀÊä³ö£¬£¬£¬×¨ÓÃÓÚÆû³µºÍ¹¤ÒµÀ×´ïÓ¦ÓÃÖеÄϵͳ¼¶Ð¾Æ¬(SoC)¹©µç¡£¡£¡£¡£¡£¡£
½¹µãµçÔ´¼Ü¹¹
• ¼¯³É 1·3A¸ßѹ½µÑ¹×ª»»Æ÷(HV Buck)
• ˫·2AµÍѹ½µÑ¹×ª»»Æ÷(LV Buck)£¨²ÎÊýÍêȫһÖ£©
• 1·500mAµÍѹÉýѹת»»Æ÷(LV Boost)
¼à¿ØÓë±£»£»£»¤»úÖÆ£º
• ¸÷ͨµÀÊä³öÒ»Á¬¼à²â£¬£¬£¬¼ì²âµ½¹ýѹ/Ƿѹ¹ÊÕϼ´½øÈ븴λ(RESET)״̬
• ËùÓÐÊä³öµçѹԤ±à³ÌÉ趨£¬£¬£¬Ê¡È¥Íⲿ·´Ïì·Öѹµç×裬£¬£¬×îС»¯ÏµÍ³¼Æ»®
¿ª¹ØÆµÂÊÉèÖãº
• ¸ßѹ½µÑ¹×ª»»Æ÷£º¿ÉÑ¡2.2MHz/400kHz
• µÍѹ½µÑ¹/Éýѹת»»Æ÷£ºÀο¿2.2MHz
• ¼¯³ÉƵÂÊÀ©Æµ(FSS)ÊÖÒÕ£º
-
¿ª¹ØÆµÂÊÓëµ÷ÖÆÆµÂʵĿɱà³Ì²ü¶¶¹æÄ£
-
ÏÔÖø½µµÍ´«µ¼EMI
¿´ÃŹ·ÏµÍ³£º
• ¼¯³ÉdzÒ׿´ÃŹ·Ä£Ê½ÓëÖÊÁ¿°ü¹ÜÐÍ¿´ÃŹ·Ä£Ê½(QA Watchdog)
• רÓÃWDIÒý½ÅÎüÊÕMCU´¥·¢Âö³å
• ¿É±à³Ì¿´ÃŹ·´°¿ÚÊÊÅä¶àÑù»¯Ó¦Óó¡¾°
• RESETBÊä³ö¿É×÷ΪMCUʱÐò¿ØÖÆÆ÷£¬£¬£¬±ÜÃâÆ÷¼þ¹ÊÕÏÓ°Ïì
±£»£»£»¤ÌØÕ÷£º
• ÈÈ¹Ø¶Ï • ¶Ì·±£»£»£»¤ • ¹ýѹ±£»£»£»¤
• ͨ¹ýI²C½ûÓÃËùÓÐÊä³öʱ£¬£¬£¬¾²Ì¬µçÁ÷½µÖÁ0.85mA
¹¦Ð§Çå¾²Õï¶Ï£º
• ÄÚ½¨×Ô²âÊÔ(BIST) Õï¶ÏÄÚ²¿Ä£Äâ/Êý×Öµç·
• Éϵç½×¶Î¼ì²âËùÓÐÒªº¦½ÏÁ¿Æ÷¼°Êý¾Ý
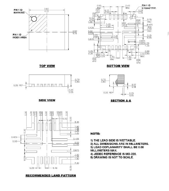
·â×°ÐÎʽ:
QFN-24 (4mm*4mm)
Ó¦Óãº
ÊÖÒÕ×ÊÁÏ
²ÎÊý±ÈÕÕ
| ±ÈÕÕ²ÎÊý |
{{ goods }}
|
¶àͨµÀµçÔ´ÖÎÀíPMIC ϵͳ¼¯³É
|
|---|---|---|
| {{ item.attr_name }} | {{ vo }} |