½ðʨ¹ó±ö»á

¿ª¹ØµçÔ´ ¿ª¹ØµçÔ´

DC-DC ½µÑ¹×ª»»Æ÷

Step-down DCDC converter
SCT2430QSTER ÕýÔÚ¹©»õ
3.8V-40V ÊäÈëµçѹ¡¢3.5A Êä³öµçÁ÷¡¢¸ßЧÂÊͬ²½DCDC½µÑ¹±ä»»Æ÷£¨´ø¿É±à³ÌƵÂÊ£©
¼ÓÈ빺Îï³µ
SCT2430QSTER
  • ²úÆ·ÏÈÈÝ
  • ²ÎÊý±ÈÕÕ

²úÆ·ÌØÕ÷

²úÆ·ÌØÕ÷
?ÇÐºÏ AEC-Q100 ±ê×¼£¬ £¬²âÊÔЧ¹ûÈçÏ£º
  • Æ÷¼þÎÂ¶ÈÆ·¼¶ 1£ºÇéÐÎÊÂÇéζȹæÄ£ - 40°C ÖÁ 125°C
    ?¿íÊäÈëµçѹ¹æÄ££º3.8V-40V
    ?Ò»Á¬Êä³öµçÁ÷×î¸ß 3.5A
    ?0.8V±1% ·´Ïì»ù×¼µçѹ
    ?¼¯³É 80mΩ ¸ßѹ²àºÍ 50mΩ µÍѹ²à¹¦ÂÊ MOSFET
    ?Âö³åÌøÔ¾Ä£Ê½£¨PSM£©£¬ £¬ÐÝÃßģʽϾ²Ì¬µçÁ÷Ϊ 25μA
    ?×îСµ¼Í¨Ê±¼ä 100ns
    ?ÄÚ²¿ÈíÆô¶¯Ê±¼ä 2ms
    ?¿Éµ÷ƵÂÊ 100kHz ÖÁ 2.2MHz
    ?ÍⲿʱÖÓͬ²½
    ?ÓÃÓÚ½µµÍµç´Å×ÌÈÅ£¨EMI£©µÄÀ©Æµ£¨FSS£©µ÷ÖÆÊÖÒÕ
    ?ϸÃÜʹÄÜãÐÖµ£¬ £¬Ö§³Ö¿É±à³ÌÊäÈëÇ·Ñ¹Ëø¶¨£¨UVLO£©±£»£»£»¤ãÐÖµºÍ³ÙÖÍ
    ?µÍѹ²îģʽÔËÐÐ
    ?¿ÉÑÜÉú·´ÏàÎÈѹÆ÷
    ?¹ýѹºÍ¹ýα£»£»£»¤
    ?½ÓÄÉ ESOP-8 ·â×°

Ó¦ÓÃ

?Æû³µÏµÍ³
?USB Type-C ¹©µç£¨USB PD£©¡¢USB ³äµç
?¹¤ÒµÓëÒ½ÁÆÂþÑÜʽµçÔ´


ÐÎò

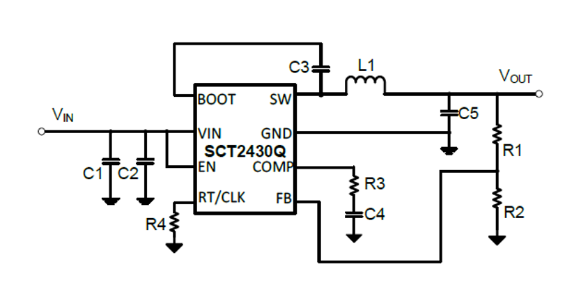
SCT2430Q ÊÇÒ»¿î 3.5A ͬ²½½µÑ¹×ª»»Æ÷£¬ £¬ÊäÈëµçѹ¹æÄ£¿í´ï 3.8V ÖÁ 40V£¬ £¬¼¯³ÉÁË 80mΩ ¸ßѹ²à MOSFET ºÍ 50mΩ µÍѹ²à MOSFET¡£¡£¡£¡£¸ÃÆ÷¼þ½ÓÄÉ·åÖµµçÁ÷ģʽ¿ØÖÆ£¬ £¬Ö§³ÖÂö³åÌøÔ¾µ÷ÖÆ£¨PSM£©£¬ £¬µä·¶¾²Ì¬µçÁ÷µÍÖÁ 25μA£¬ £¬ÓÐÖúÓÚת»»Æ÷ÔÚÇáÔØ»ò´ý»úÌõ¼þÏÂʵÏÖ¸ßЧÂÊ¡£¡£¡£¡£
SCT2430Q ͨ¹ýÍⲿµç×è¿ÉʵÏÖ 100kHz ÖÁ 2.2MHz µÄ¿É±à³Ì¿ª¹ØÆµÂÊ£¬ £¬ÎªÓÅ»¯Ð§ÂÊ»òÍⲿԪ¼þ³ß´çÌṩÁËÎÞаÐÔ¡£¡£¡£¡£×ª»»Æ÷Ö§³Ö 100kHz ÖÁ 2.2MHz Ƶ¶ÎµÄÍⲿʱÖÓͬ²½¡£¡£¡£¡£ÒÀ¸½¸ßѹ²à MOSFET ½ö 100ns µÄ×îСµ¼Í¨Ê±¼ä£¬ £¬SCT2430Q Äܹ»ÊµÏÖ´Ó¸ßÊäÈëµçѹµ½µÍÊä³öµçѹµÄ¹¦ÂÊת»»¡£¡£¡£¡£
SCT2430Q ÊÇÒ»¿îµç´Å×ÌÈÅ£¨EMI£©ÓѺÃÐͽµÑ¹×ª»»Æ÷£¬ £¬½ÓÄÉÓÅ»¯Éè¼ÆÒÔ½µµÍ EMI¡£¡£¡£¡£Æä¾ß±¸À©Æµ£¨FSS£©¹¦Ð§£¬ £¬¿ª¹ØÆµÂʲü¶¶¹æÄ£Îª ±6%£¬ £¬µ÷ÖÆËÙÂÊΪ¿ª¹ØÆµÂ浀 1/512£¬ £¬¿ÉÓÐÓýµµÍ´«µ¼×ÌÈÅ¡£¡£¡£¡£
SCT2430Q ÌṩÖðÖÜÆÚµçÁ÷ÏÞÖÆÓë´òàÃģʽ¹ýÁ÷±£»£»£»¤¡¢¹ýÈȹضϱ£»£»£»¤¡¢Êä³ö¹ýѹ±£»£»£»¤¼°ÊäÈëǷѹ±£»£»£»¤¡£¡£¡£¡£¸ÃÆ÷¼þ½ÓÄÉ 8 Òý½ÅÈÈÔöÇ¿ÐÍ SOP-8 ·â×°¡£¡£¡£¡£

·â×°ÐÅÏ¢

SCT2430QSTER
+ -

ÊÖÒÕ×ÊÁÏ

²ÎÊý±ÈÕÕ

¼ÓÈë±ÈÕÕ
40V DC-DC½µÑ¹×ª»»Æ÷ DC-DC ½µÑ¹×ª»»Æ÷
±ÈÕÕ²ÎÊý
{{ goods }}
40V DC-DC½µÑ¹×ª»»Æ÷ DC-DC ½µÑ¹×ª»»Æ÷
{{ item.attr_name }} {{ vo }}
¡¾ÍøÕ¾µØÍ¼¡¿¡¾sitemap¡¿