½ðʨ¹ó±ö»á

¿ª¹ØµçÔ´ ¿ª¹ØµçÔ´

DC-DC ½µÑ¹×ª»»Æ÷

Step-down DCDC converter
SCT2260CFPAR ÕýÔÚ¹©»õ
18V Vin£¬£¬ £¬£¬£¬6A£¬£¬ £¬£¬£¬¸ßЧÂÊͬ²½½µÑ¹DCDCת»»Æ÷
¼ÓÈ빺Îï³µ
SCT2260CFPAR
  • ²úÆ·ÏÈÈÝ
  • ÊÖÒÕ×ÊÁÏ
  • ²ÎÊý±ÈÕÕ

²úÆ·ÌØÕ÷

ÌØÕ÷£º
 
  • ¿íÊäÈëµçѹ¹æÄ££º4.5V-18V
  • Êä³öµçѹ¹æÄ££º0.6-7V
  • 6AÒ»Á¬Êä³öµçÁ÷
  • ¼¯³É42mΩ/17mΩµ¼Í¨µç×èµÄ¸ß±ß/µÍ±ß¹¦ÂÊMOSFETs
  • Àο¿1mSÈíÆô¶¯Ê±¼ä
  • ¿ÉÑ¡400kHz£¬£¬ £¬£¬£¬800kHzºÍ1.2MHzµÄ¿ª¹ØÆµÂÊ
  • ¿ÉÑ¡PFM,USMºÍFCCMµÄÊÂÇéģʽ
  • ÖðÖÜÆÚµçÁ÷ÏÞÖÆ
  • Êä³ö¹ýѹ±£» £»£»£»¤
  • ¹ýα£» £»£»£»¤
  • 2mmx3mmµÄQFN-12L ·â×°
 
ÐÎò£º
 
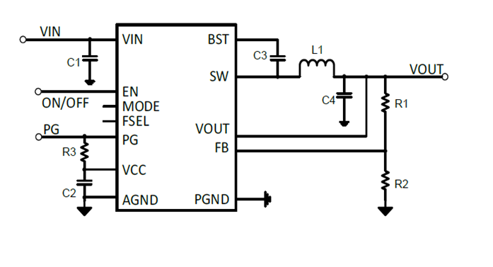
SCT2260CÊÇÒ»¿î¸ßЧͬ²½½µÑ¹DC-DCת»»Æ÷£¬£¬ £¬£¬£¬ÊäÈëµçѹ¹æÄ£Îª4.5V-18V£¬£¬ £¬£¬£¬Êä³öµçѹ¿Éµ÷ÖÁ0.6V¡£¡£¡£¡£ÌṩÁ˽ÚÔ¼Ãæ»ýµÄ2mmx3mmµÄQFN·â×°£¬£¬ £¬£¬£¬¿ÉÌṩһÁ¬6AµÄÊä³öµçÁ÷¡£¡£¡£¡£¸ÃÆ÷¼þÍêÈ«¼¯³ÉÁ×Æß±ßºÍµÍ±ß¹¦ÂÊMOSFET£¬£¬ £¬£¬£¬µ¼Í¨µç×èΪ42m?/17mΩ£¬£¬ £¬£¬£¬ÒÔ×î´óÏ޶ȵØïÔÌ­´«µ¼ÏûºÄ¡£¡£¡£¡£
SCT2260C½ÓÄɺ㶨µ¼Í¨Ê±¼ä£¨COT£©¿ØÖÆ£¬£¬ £¬£¬£¬¾ßÓпìËÙ˲̬ÏìÓ¦ºÍ»·Â·Îȹ̵ÄÓŵã¡£¡£¡£¡£ÊÂÇ鯵ÂÊ400KHz¡¢800KHzºÍ1.2MHz¿ÉÑ¡£¬£¬ £¬£¬£¬ÒÔÓÅ»¯Â˲¨Æ÷³ß´çºÍÊä³öµçÑ¹ÎÆ²¨¡£¡£¡£¡£¸Ã²úÆ·ÄÚÖÃ1mSµÄÀο¿ÈíÆô¶¯Ê±¼ä£¬£¬ £¬£¬£¬ÒÔ±ÜÃâÊä³öµçѹбÆÂÆô¶¯Ê±´úµÄÀËÓ¿µçÁ÷¡£¡£¡£¡£¾ßÓÐPG¹¦Ð§£¬£¬ £¬£¬£¬Åú×¢Êä³öµçѹÊÇ·ñÔÚ»®¶¨¹æÄ£ÄÚ¡£¡£¡£¡£SCT2260C¾ßÓÐMODEÒý½Å£¬£¬ £¬£¬£¬Ñ¡ÔñÂö³åƵÂʵ÷ÖÆÄ£Ê½£¨PFM£©ÊµÏÖÇáÔØ½ÚÄÜ£¬£¬ £¬£¬£¬Ñ¡Ôñ³¬Éù²¨Ä£Ê½£¨USM£©¿ÉÒÔÔÚÇáÔØ»ò¿ÕÔØÌõ¼þϽ«ÊÂÇ鯵Âʼá³ÖÔÚÉùƵÒÔÉÏ¡£¡£¡£¡£
ÌṩÖÜÈ«±£» £»£»£»¤£¬£¬ £¬£¬£¬°üÀ¨¹ýÁ÷±£» £»£»£»¤¡¢Ç·Ñ¹±£» £»£»£»¤ºÍ¹ýα£» £»£»£»¤¡£¡£¡£¡£
¸Ãת»»Æ÷ÐèÒªÉÙÁ¿µÄÍⲿ×é¼þ£¬£¬ £¬£¬£¬²¢½ÓÄÉQFN-12£¨2mmx3mm£©·â×°¡£¡£¡£¡£
 
 
Ó¦Óãº
 
  • ¸ß¶ËÊý×ÖµçÊÓ
  • »ú¶¥ºÐ¡¢XDSLµ÷ÖÆ½âµ÷Æ÷¡¢Ð¡ÎÒ˽¼ÒÊÓÆµÂ¼Ïñ»ú
  • ЧÀÍÆ÷¡¢ÔÆÅÌËã¡¢´æ´¢
  • µçÐźÍÍøÂ硢СÐÍ·äÎÑ»ùÕ¾¡¢¸ºÔص㣨POL£©
  • IPC¡¢¹¤³§×Ô¶¯»¯¡¢PLC¡¢²âÊÔÕÉÁ¿

·â×°ÐÅÏ¢

SCT2260CFPAR
+ -

ÊÖÒÕ×ÊÁÏ

ÎÊÌâ ʱ¼ä ÏÂÔØ
SCT2260C DataSheet Rev 1.3 2024-12-12 ÏÂÔØ

²ÎÊý±ÈÕÕ

¼ÓÈë±ÈÕÕ
20V DC-DC½µÑ¹×ª»»Æ÷ DC-DC ½µÑ¹×ª»»Æ÷
±ÈÕÕ²ÎÊý
{{ goods }}
20V DC-DC½µÑ¹×ª»»Æ÷ DC-DC ½µÑ¹×ª»»Æ÷
{{ item.attr_name }} {{ vo }}
¡¾ÍøÕ¾µØÍ¼¡¿¡¾sitemap¡¿