½ðʨ¹ó±ö»á

¿ª¹ØµçÔ´ ¿ª¹ØµçÔ´

DC-DC ½µÑ¹×ª»»Æ÷

Step-down DCDC converter
SCT2365FPBR ÕýÔÚ¹©»õ
4-28V Vin,6Aͬ²½½µÑ¹DCDCת»»Æ÷¼¯³ÉÒ»¸ö5V 150mA LDO
¼ÓÈ빺Îï³µ
SCT2365FPBR
  • ²úÆ·ÏÈÈÝ
  • ÊÖÒÕ×ÊÁÏ
  • ²ÎÊý±ÈÕÕ

²úÆ·ÌØÕ÷

ÌØÕ÷£º
 
  • 4V-28V¿íÊäÈëµçѹ¹æÄ£
  • 0.6V-14VÊä³öµçѹ¹æÄ£
  • 6AÒ»Á¬Êä³öµçÁ÷
  • ¼¯³É¸ß±ß/µÍ±ßµ¼Í¨µç×è36m?/16mΩ¹¦ÂÊMOSFETs
  • ¼¯³É5V£¬£¬£¬£¬150mA LDO
  • ¿Éµ÷ÀíÈíÆô¶¯Ê±¼ä
  • Àο¿400KHz¿ª¹ØÆµÂÊ
  • ¿ÉÑ¡PWM¡¢PFMºÍUSM²Ù×÷ģʽ
  • ÖðÖÜÆÚµçÁ÷ÏÞÖÆ
  • Êä³ö¹ýѹ±£»£»¤
  • ³¬Î±£»£»¤
  • ÌṩQFN 12Òý½Å3mmx3mm·â×°
 
ÐÎò£º
 
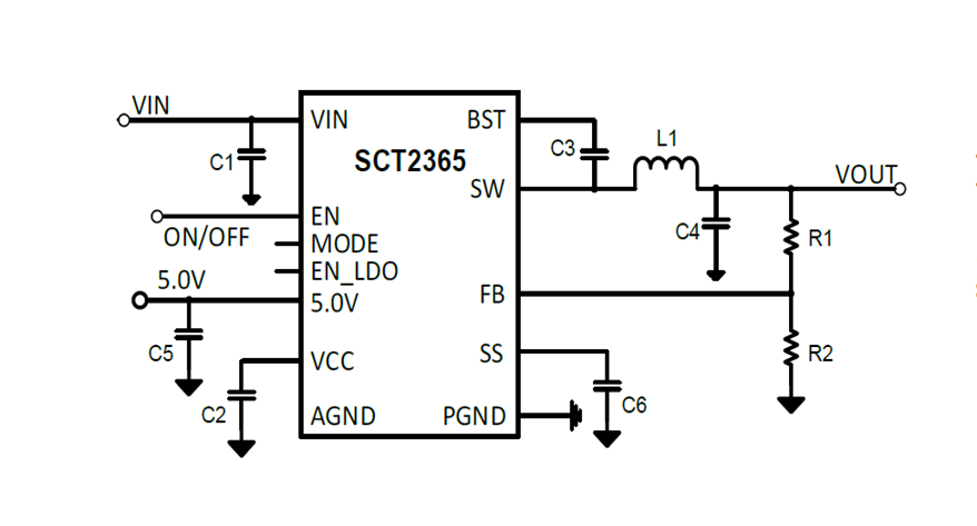
SCT2365ÊÇÒ»¿î¸ßЧͬ²½½µÑ¹DC-DCת»»Æ÷£¬£¬£¬£¬¼¯³ÉÁË5V¡¢150mA LDO¡£¡£¡£¡£¡£¡£SCT2365¾ßÓпíµÄ4V-28VÊäÈëµçѹ¹æÄ£ºÍµÍÖÁ0.6VµÄ¿Éµ÷Êä³öµçѹ£¬£¬£¬£¬¿ÉÌṩһÁ¬µÄ6AÊä³öµçÁ÷¡£¡£¡£¡£¡£¡£¸ÃÆ÷¼þÍêÈ«¼¯³ÉÁ×Æß±ßºÍµÍ±ß¹¦ÂÊMOSFET£¬£¬£¬£¬µ¼Í¨µç×èΪ36m?/16mΩ£¬£¬£¬£¬¿É×î´óÏ޶ȵØïÔÌ­µ¼Í¨ÏûºÄ¡£¡£¡£¡£¡£¡£Ìṩ¼¯³É5V£¬£¬£¬£¬LDOÓÉVIN¹©µç£¬£¬£¬£¬ÊµÏÖ¸ü¸ßµÄDC-DCת»»Æ÷Êä³ö¡£¡£¡£¡£¡£¡£
SCT2365½ÓÄɺ㶨µ¼Í¨Ê±¼ä£¨COT£©¿ØÖÆ£¬£¬£¬£¬¾ßÓпìËÙ˲̬ÏìÓ¦ºÍ»·Â·Îȹ̵ÄÓŵ㡣¡£¡£¡£¡£¡£¸Ã×°±¸Ìṩ¿É±à³ÌÈíÆô¶¯£¬£¬£¬£¬ÒÔ±ÜÃâÆô¶¯Ê±´úµÄÀËÓ¿µçÁ÷¡£¡£¡£¡£¡£¡£
SCT2365¾ßÓÐMODEÒý½Å£¬£¬£¬£¬Ñ¡ÔñÂö³åƵÂʵ÷ÖÆÄ£Ê½£¨PFM£©ÊµÏÖÇáÔØ½ÚÄÜ£¬£¬£¬£¬Ñ¡Ôñ³¬Éù²¨Ä£Ê½£¨USM£©¿ÉÒÔÔÚÇáÔØ»ò¿ÕÔØÌõ¼þϽ«ÊÂÇ鯵Âʼá³ÖÔÚÉùƵÒÔÉÏ£¬£¬£¬£¬»òÇ¿ÖÆÂö¿íµ÷ÖÆÄ£Ê½£¨PWM£©ÊµÏÖÈ«¸ºÔضεÄСÊä³öÎÆ²¨¡£¡£¡£¡£¡£¡£
ÌṩÖÜÈ«±£»£»¤£¬£¬£¬£¬°üÀ¨¹ýÁ÷±£»£»¤¡¢Ç·Ñ¹±£»£»¤ºÍ¹ýα£»£»¤¡£¡£¡£¡£¡£¡£
¸Ãת»»Æ÷½öÐèÉÙÁ¿µÄÍⲿ×é¼þ£¬£¬£¬£¬²¢½ÓÄÉQFN-12£¨3mmx3mm£©·â×°¡£¡£¡£¡£¡£¡£
 
 
Ó¦Óãº
 
  • Æû³µ
  • DTV¡¢¼àÊÓÆ÷/LCDÏÔʾÆ÷
  • ´òÓ¡»ú¡¢³äµçÕ¾
  • ¹¤ÒµPC

·â×°ÐÅÏ¢

SCT2365FPBR
+ -

ÊÖÒÕ×ÊÁÏ

ÎÊÌâ ʱ¼ä ÏÂÔØ
SCT2365 Datasheet Rev 1.1 2024-12-12 ÏÂÔØ

²ÎÊý±ÈÕÕ

¼ÓÈë±ÈÕÕ
30V DC-DC½µÑ¹×ª»»Æ÷ DC-DC ½µÑ¹×ª»»Æ÷
±ÈÕÕ²ÎÊý
{{ goods }}
30V DC-DC½µÑ¹×ª»»Æ÷ DC-DC ½µÑ¹×ª»»Æ÷
{{ item.attr_name }} {{ vo }}
¡¾ÍøÕ¾µØÍ¼¡¿¡¾sitemap¡¿