½ðʨ¹ó±ö»á

¿ª¹ØµçÔ´ ¿ª¹ØµçÔ´

DC-DC ½µÑ¹×ª»»Æ÷

Step-down DCDC converter
SCT2421STER ÕýÔÚ¹©»õ
3.8V-40V Vin, 2A, ¿Éµ÷ÈíÆô¶¯Ê±¼äµÄ¸ßЧÂÊͬ²½½µÑ¹DCDCת»»Æ÷
¼ÓÈ빺Îï³µ
SCT2421STER
  • ²úÆ·ÏÈÈÝ
  • ÊÖÒÕ×ÊÁÏ
  • ²ÎÊý±ÈÕÕ

²úÆ·ÌØÕ÷

ÌØÕ÷£º
 
  • ¿íÊäÈëµçѹ¹æÄ££º3.8V-40V
  • Êä³öµçÁ÷2A 
  • 0.8V±1%·´Ïì²Î¿¼µçѹ
  • ¼¯³É160mΩ¸ß²à¹¦ÂÊMOSFETºÍ80mΩµÍ²à¹¦ÂÊMOSFET
  • ÇáÔØPSMÊÂÇéÄ£
  • ÔÚ˯ÃßģʽϾ²Ì¬µçÁ÷25uA
  • 100ns×îСµ¼Í¨Ê±¼ä
  • ¿Éµ÷ÄÚ²¿ÈíÆô¶¯Ê±¼ä
  • ¿ª¹ØÆµÂÊ570kHz
  • ¶¶Æµ£¨FSS£©¹¦Ð§ÓÃÓÚEMIÓÅ»¯
  • ¿Éµ÷ÀíµÄÊäÈëÇ·Ñ¹Ëø¶¨ãÐÖµ¼°ÑÓ³Ù
  • µÍѹ²îģʽ
  • Ö§³Ö¸ºÑ¹Êä³ö
  • ¹ýѹºÍ¹ýα£»£»£»£»£»£»¤
  • ½ÓÄÉESOP-8·â×°
 
ÐÎò£º
 
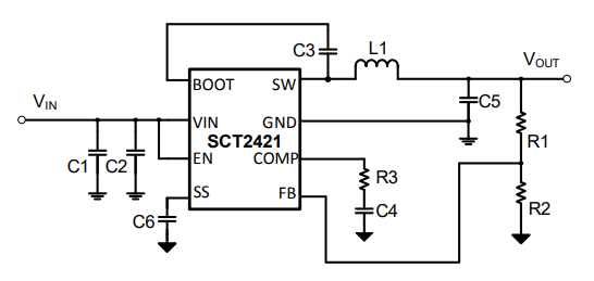
SCT2421ÊÇ2Aͬ²½½µÑ¹×ª»»Æ÷£¬£¬¾ßÓдÓ3.8Vµ½40VµÄ¿íÊäÈëµçѹ¹æÄ££¬£¬¼¯³ÉÁË160m?¸ß²àMOSFETºÍ80m?µÍ²àMOSFET¡£ ¡£¡£¡£¡£¡£SCT2421½ÓÄÉ·åÖµµçÁ÷ģʽ¿ØÖÆ£¬£¬½ÓÄÉPSMÊÂÇéģʽ£¬£¬¾ßÓе䷶µÄ25uAµÍ¾²Ì¬µçÁ÷£¬£¬ÓÐÖúÓÚת»»Æ÷ÔÚÇáÔØ»ò´ý»úÌõ¼þÏÂʵÏÖ¸ßЧÂÊ¡£ ¡£¡£¡£¡£¡£
SCT2421¾ßÓÐ570kHz¿ª¹ØÆµÂÊ£¬£¬¿Éµ÷ÀíÈíÆô¶¯Ê±¼ä¡£ ¡£¡£¡£¡£¡£¸Ãת»»Æ÷ÔÊÐí´Ó¸ßÊäÈëµçѹµ½µÍÊä³öµçѹµÄ¹¦ÂÊת»»£¬£¬¸ß²àMOSFETµÄ×îСµ¼Í¨Ê±¼äΪ100ns¡£ ¡£¡£¡£¡£¡£Ëü»¹Ö§³Ö´ÓÊäÈëµ½Êä³öµÍµçѹ²îϵĵÍѹ²îLDOÊÂÇé¡£ ¡£¡£¡£¡£¡£
SCT2421ÊÇÒ»¿îµç´Å×ÌÈÅ£¨EMI£©ÓѺÃÐͽµÑ¹×ª»»Æ÷£¬£¬½ÓÄÉÓÅ»¯Éè¼ÆÒÔ½µµÍEMI¡£ ¡£¡£¡£¡£¡£SCT2421µÄÌØµãÊǶ¶ÆµFSS¹¦Ð§£¬£¬¿ª¹ØÆµÂʵIJü¶¶¹æÄ£Îª±6%£¬£¬²ü¶¶ÖÜÆÚΪ¿ª¹ØÆµÂʵÄ1/512£¬£¬ÒÔ´ËÀ´ïÔÌ­EMI¡£ ¡£¡£¡£¡£¡£
SCT2421ÌṩÖðÖÜÆÚµçÁ÷ÏÞÖÆºÍ´òàùýµçÁ÷±£»£»£»£»£»£»¤¡¢¹ýα£»£»£»£»£»£»¤¡¢Êä³ö¹ýѹ±£»£»£»£»£»£»¤ºÍÊäÈëǷѹ±£»£»£»£»£»£»¤¡£ ¡£¡£¡£¡£¡£¸Ã×°±¸½ÓÄÉESOP-8·â×°¡£ ¡£¡£¡£¡£¡£
 
 
Ó¦Óãº
 
  • µç³Ø×鹩µçϵͳ-ÎÞÉþµçÔ´
  • ¹¤¾ß¡¢ÎÞÉþ¼Òµç¡¢ÎÞÈË»ú¡¢º½¿Õ
  • ½¨Ä£¡¢GPS¸ú×ÙÆ÷µÈ¡£ ¡£¡£¡£¡£¡£
  • µãÑÌÆ÷ÊÊÅäÆ÷¡¢³äµçÆ÷
  • Òº¾§ÏÔʾÆ÷
  • USB Type-C¹©µç£¬£¬USB³äµç
  • ¹¤ÒµºÍÒ½ÁÆÂþÑÜʽµçÔ´
  • ¹âͨѶÓëÍøÂçϵͳ
  • Æû³µÏµÍ³

·â×°ÐÅÏ¢

SCT2421STER
+ -

ÊÖÒÕ×ÊÁÏ

ÎÊÌâ ʱ¼ä ÏÂÔØ
SCT2421 Datasheet Rev 1.1 2024-12-12 ÏÂÔØ

²ÎÊý±ÈÕÕ

¼ÓÈë±ÈÕÕ
40V DC-DC½µÑ¹×ª»»Æ÷ DC-DC ½µÑ¹×ª»»Æ÷
±ÈÕÕ²ÎÊý
{{ goods }}
40V DC-DC½µÑ¹×ª»»Æ÷ DC-DC ½µÑ¹×ª»»Æ÷
{{ item.attr_name }} {{ vo }}
¡¾ÍøÕ¾µØÍ¼¡¿¡¾sitemap¡¿