½ðʨ¹ó±ö»á

¿ª¹ØµçÔ´ ¿ª¹ØµçÔ´

DC-DC ½µÑ¹×ª»»Æ÷

Step-down DCDC converter
SCT2432QSTER ÕýÔÚ¹©»õ
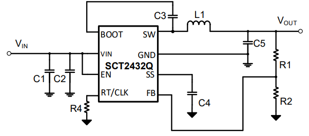
3.8V-40V Vin, 3.5A, ÄÚ²¿»·Â·Åâ³¥µÄ¸ßЧÂÊͬ²½½µÑ¹DCDCת»»Æ÷
¼ÓÈ빺Îï³µ
SCT2432QSTER
  • ²úÆ·ÏÈÈÝ
  • ÊÖÒÕ×ÊÁÏ
  • ²ÎÊý±ÈÕÕ

²úÆ·ÌØÕ÷

ÌØÕ÷£º
 
  • ¾ß±¸Æû³µÓ¦ÓÃ×ʸñ
  • AEC-Q100¼°¸ñ £¬£¬£¬Ð§¹ûÈçÏ£º
  • -×°±¸ÎÂ¶ÈÆ·¼¶1£º-40°CÖÁ125°CÇéÐÎÊÂÇéζȹæÄ£
  • ¿íÊäÈëµçѹ¹æÄ££º3.8V-40V
  • Ò»Á¬Êä³öµçÁ÷3.5A 
  • 0.8V±1%·´Ïì²Î¿¼µçѹ
  • ¼¯³É80mΩ¸ß²à¹¦ÂÊMOSFETºÍ50mΩµÍ²à¹¦ÂÊMOSFET
  • ÇáÔØPSMÊÂÇéģʽ
  • ÔÚ˯ÃßģʽϾ²Ì¬µçÁ÷25uA
  • 100ns×îСµ¼Í¨Ê±¼ä
  • ¿Éµ÷ÈíÆô¶¯Ê±¼ä
  • ¿Éµ÷¿ª¹ØÆµÂÊ300kHz-2.2MHz
  • ÍⲿʱÖÓÐźÅͬ²½
  • ¶¶Æµ£¨FSS£©¹¦Ð§ÓÃÓÚEMIÓÅ»¯
  • ¿Éµ÷ÀíµÄÊäÈëÇ·Ñ¹Ëø¶¨ãÐÖµ¼°ÑÓ³Ù
  • µÍѹ²îģʽ
  • ¿ÉÖ§³Ö¸ºÑ¹Êä³ö
  • ¹ýѹºÍ¹ýα£»£»£»£» £»¤
  • ½ÓÄÉESOP-8·â×°
 
ÐÎò£º
 
SCT2432QÊÇÒ»¿î3.5Aͬ²½½µÑ¹×ª»»Æ÷ £¬£¬£¬¾ßÓдÓ3.8Vµ½40VµÄ¿íÊäÈëµçѹ¹æÄ£ £¬£¬£¬¼¯³ÉÁË80m?¸ß²àMOSFETºÍ50m?µÍ²àMOSFET¡£¡£SCT2432Q½ÓÄÉ·åÖµµçÁ÷ģʽ¿ØÖÆ £¬£¬£¬ÇáÔØPSMÊÂÇéģʽ £¬£¬£¬¾ßÓе䷶µÄ25uAµÍ¾²Ì¬µçÁ÷ £¬£¬£¬ÓÐÖúÓÚת»»Æ÷ÔÚÇáÔØ»ò´ý»úÌõ¼þÏÂʵÏÖ¸ßЧÂÊ¡£¡£
SCT2432Q¾ßÓпɵ÷µÄÈíÆô¶¯Ê±¼äÒÔ¼°´Ó300 kHzµ½2.2 MHzµÄ¿Éµ÷¿ª¹ØÆµÂÊ £¬£¬£¬Ê¹ÓÃÍⲿµç×èÆ÷ £¬£¬£¬¿ÉÎÞаÓÅ»¯Ð§ÂÊ»òÍⲿ×é¼þ³ß´ç¡£¡£¸Ãת»»Æ÷Ö§³Ö300kHzÖÁ2.2MHzƵÂʵÄÍⲿʱÖÓͬ²½¡£¡£SCT2432QÔÊÐí´Ó¸ßÊäÈëµçѹµ½µÍÊä³öµçѹµÄ¹¦ÂÊת»» £¬£¬£¬¸ß²àMOSFETµÄ×îСµ¼Í¨Ê±¼äΪ100ns¡£¡£
SCT2432QÊÇÒ»¿îµç´Å×ÌÈÅ£¨EMI£©ÓѺÃÐͽµÑ¹×ª»»Æ÷ £¬£¬£¬½ÓÄÉÓÅ»¯Éè¼ÆÒÔ½µµÍEMI¡£¡£SCT2432QµÄÌØµãÊǶ¶ÆµFSS¹¦Ð§ £¬£¬£¬¿ª¹ØÆµÂʵIJü¶¶¹æÄ£Îª±6% £¬£¬£¬²ü¶¶ÖÜÆÚΪ¿ª¹ØÆµÂʵÄ1/512 £¬£¬£¬ÒÔ´ËÀ´ïÔÌ­EMI¡£¡£
SCT2432QÌṩÖðÖÜÆÚµçÁ÷ÏÞÖÆºÍ´òàùýµçÁ÷±£»£»£»£» £»¤¡¢¹ýα£»£»£»£» £»¤¡¢Êä³ö¹ýѹ±£»£»£»£» £»¤ºÍÊäÈëǷѹ±£»£»£»£» £»¤¡£¡£¸Ã×°±¸½ÓÄÉESOP-8·â×°¡£¡£
 
 
Ó¦Óãº
 
  • Æû³µÏµÍ³
  • ¹¤ÒµºÍÒ½ÁÆÂþÑÜʽµçÔ´
  • ¹âͨѶºÍÍøÂçϵͳ

·â×°ÐÅÏ¢

SCT2432QSTER
+ -

²ÎÊý±ÈÕÕ

¼ÓÈë±ÈÕÕ
40V DC-DC½µÑ¹×ª»»Æ÷ DC-DC ½µÑ¹×ª»»Æ÷
±ÈÕÕ²ÎÊý
{{ goods }}
40V DC-DC½µÑ¹×ª»»Æ÷ DC-DC ½µÑ¹×ª»»Æ÷
{{ item.attr_name }} {{ vo }}
¡¾ÍøÕ¾µØÍ¼¡¿¡¾sitemap¡¿