½ðʨ¹ó±ö»á

¿ª¹ØµçÔ´ ¿ª¹ØµçÔ´

DC-DC ½µÑ¹×ª»»Æ÷

Step-down DCDC converter
SCT2434AQFPAR ÕýÔÚ¹©»õ
3.6V-36V Vin, 3.5A, ¸ßЧÂÊͬ²½½µÑ¹DCDCת»»Æ÷
¼ÓÈ빺Îï³µ
SCT2434AQFPAR
  • ²úÆ·ÏÈÈÝ
  • ÊÖÒÕ×ÊÁÏ
  • ²ÎÊý±ÈÕÕ

²úÆ·ÌØÕ÷

ÌØÕ÷£º
 
  • AEC-Q100¼°¸ñ£¬£¬£¬£¬£¬Ð§¹ûÈçÏ£º
  • -Æ÷¼þÎÂ¶ÈÆ·¼¶1£º-40°CÖÁ125°CÇéÐÎÊÂÇéζȹæÄ£
  • ¿íÊäÈëµçѹ¹æÄ££º3.6V-36V
  • Ò»Á¬Êä³öµçÁ÷3.5A 
  • 1V±1%·´Ïì²Î¿¼µçѹ
  • ¼¯³É60mΩ¸ß²à¹¦ÂÊMOSFETºÍ36mΩµÍ²à¹¦ÂÊMOSFET
  • ÇáÔØPSMÊÂÇéģʽ
  • ÔÚ˯ÃßģʽϾßÓÐ25uA¾²Ì¬µçÁ÷
  • 60ns×îСµ¼Í¨Ê±¼ä
  • 4msÄÚ²¿ÈíÆô¶¯Ê±¼ä
  • ¿ª¹ØÆµÂÊ400kHz
  • ¶¶Æµ£¨FSS£©¹¦Ð§ÓÃÓÚEMIÓÅ»¯
  • ¿Éµ÷ÀíµÄÊäÈëÇ·Ñ¹Ëø¶¨ãÐÖµ¼°ÑÓ³Ù
  • ²¢ÐÐÊäÈë·¾¶£¬£¬£¬£¬£¬×î´óÏ޶ȼõС¿ªÊàŦµãÕñÁå
  • µÍѹ²îģʽ
  • ¿ÉÖ§³Ö¸ºÑ¹Êä³ö
  • ¹ýѹºÍ¹ýα£»£»£»£»£»£»¤
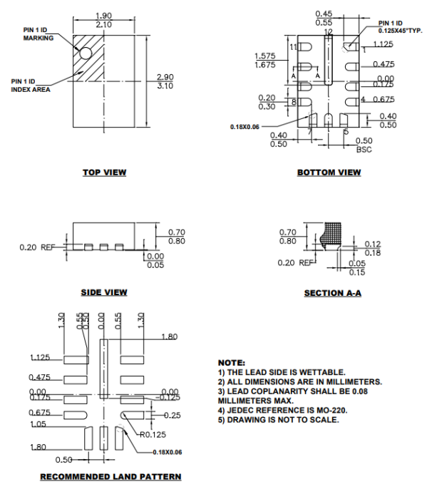
  • ½ÓÄÉ2mm*3mmµÄQFN-12L·â×°
 
ÐÎò£º
 
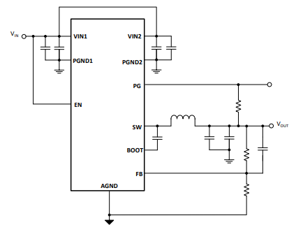
SCT2434AQÊÇ3.5Aͬ²½½µÑ¹×ª»»Æ÷£¬£¬£¬£¬£¬¾ßÓÐ3.6VÖÁ36VµÄ¿íÊäÈëµçѹ¹æÄ££¬£¬£¬£¬£¬¼¯³ÉÁË60m?¸ß²àMOSFETºÍ36m?µÍ²àMOSFET¡£ ¡£¡£¡£¡£¡£SCT2434AQ½ÓÄÉ·åÖµµçÁ÷ģʽ¿ØÖÆ£¬£¬£¬£¬£¬ÇáÔØ½ÓÄÉPSMÊÂÇéģʽ£¬£¬£¬£¬£¬¾ßÓе䷶µÄ25uAµÍ¾²Ì¬µçÁ÷£¬£¬£¬£¬£¬ÓÐÖúÓÚת»»Æ÷ÔÚÇáÔØ»ò´ý»úÌõ¼þÏÂʵÏÖ¸ßЧÂÊ¡£ ¡£¡£¡£¡£¡£
SCT2434AQ¾ßÓÐ4msµÄÄÚ²¿ÈíÆô¶¯Ê±¼ä£¬£¬£¬£¬£¬¿É×èÖ¹Æô¶¯Àú³ÌÖзºÆð½Ï´óÀËÓ¿µçÁ÷ºÍÊä³öµçѹ¹ý³å¡£ ¡£¡£¡£¡£¡£¿£¿£¿£¿£¿ª¹ØÆµÂÊÀο¿Îª400kHz¡£ ¡£¡£¡£¡£¡£SCT2434AQÔÊÐí´Ó¸ßÊäÈëµçѹµ½µÍÊä³öµçѹµÄ¹¦ÂÊת»»£¬£¬£¬£¬£¬¸ß²àMOSFETµÄ×îСµ¼Í¨Ê±¼äΪ60ns¡£ ¡£¡£¡£¡£¡£
SCT2434AQÊÇÒ»¿îµç´Å×ÌÈÅ£¨EMI£©ÓѺÃÐͽµÑ¹×ª»»Æ÷£¬£¬£¬£¬£¬½ÓÄÉÓÅ»¯Éè¼ÆÒÔ½µµÍEMI¡£ ¡£¡£¡£¡£¡£SCT2434AQµÄÌØµãÊǶ¶ÆµFSS¹¦Ð§£¬£¬£¬£¬£¬¿ª¹ØÆµÂʵIJü¶¶¹æÄ£Îª±6%£¬£¬£¬£¬£¬²ü¶¶ÖÜÆÚΪ¿ª¹ØÆµÂʵÄ1/512£¬£¬£¬£¬£¬ÒÔ´ËÀ´ïÔÌ­EMI¡£ ¡£¡£¡£¡£¡£
SCT2434AQÌṩÖðÖÜÆÚµçÁ÷ÏÞÖÆºÍ´òàùýµçÁ÷±£»£»£»£»£»£»¤¡¢¹ýα£»£»£»£»£»£»¤¡¢Êä³ö¹ýѹ±£»£»£»£»£»£»¤ºÍÊäÈëǷѹ±£»£»£»£»£»£»¤¡£ ¡£¡£¡£¡£¡£¸Ã×°±¸½ÓÄÉ2mm*3mm QFN-12L·â×°ºÍ¿ÉʪÈó²àÒí¡£ ¡£¡£¡£¡£¡£
 
 
Ó¦Óãº
 
  • Æû³µÐÅÏ¢ÓéÀÖºÍADAS
  • USB Type-C¹©µç£¬£¬£¬£¬£¬USB³äµç
  • ¹¤ÒµºÍÒ½ÁÆÂþÑÜʽµçÔ´

·â×°ÐÅÏ¢

SCT2434AQFPAR
+ -

²ÎÊý±ÈÕÕ

¼ÓÈë±ÈÕÕ
40V DC-DC½µÑ¹×ª»»Æ÷ DC-DC ½µÑ¹×ª»»Æ÷
±ÈÕÕ²ÎÊý
{{ goods }}
40V DC-DC½µÑ¹×ª»»Æ÷ DC-DC ½µÑ¹×ª»»Æ÷
{{ item.attr_name }} {{ vo }}
¡¾ÍøÕ¾µØÍ¼¡¿¡¾sitemap¡¿