½ðʨ¹ó±ö»á

¿ª¹ØµçÔ´ ¿ª¹ØµçÔ´

DC-DC ½µÑ¹×ª»»Æ÷

Step-down DCDC converter
SCT2610MRER ÕýÔÚ¹©»õ
3.8V-60V Vin, 1.5A, ¿Éµ÷ƵÂʵĸßЧÂʽµÑ¹DCDCת»»Æ÷
¼ÓÈ빺Îï³µ
SCT2610MRER
  • ²úÆ·ÏÈÈÝ
  • ÊÖÒÕ×ÊÁÏ
  • ²ÎÊý±ÈÕÕ

²úÆ·ÌØÕ÷

ÌØÕ÷£º
 
  • ¿íÊäÈëµçѹ¹æÄ££º3.8V-60V
  • 1.5AÒ»Á¬Êä³öµçÁ÷
  • 0.8V±1%·´Ïì²Î¿¼µçѹ¼¯³É220mΩ¸ß²à¹¦ÂÊMOSFET
  • µÍ¾²Ì¬µçÁ÷£º190uA
  • ÇáÔØPSMÊÂÇéģʽ
  • 100ns×îСµ¼Í¨Ê±¼ä
  • ¿Éµ÷ÈíÆô¶¯Ê±¼ä
  • ¿Éµ÷¿ª¹ØÆµÂÊ100kHz-1.2MHz
  • PGOOD¹¦Ð§
  • ÍⲿʱÖÓÐźÅͬ²½
  • ¿Éµ÷ÀíµÄÊäÈëÇ·Ñ¹Ëø¶¨ãÐÖµ¼°ÑÓ³Ù
  • µÍѹ²îģʽ
  • ¿ÉÖ§³Ö¸ºÑ¹Êä³ö
  • ¹ýѹ±£»£»£»¤ºÍ¹ýα£»£»£»¤
  • ½ÓÄÉEMSOP-10 ·â×°
 
ÐÎò£º
 
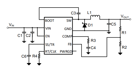
SCT2610ÊÇÒ»¿î1.5A½µÑ¹×ª»»Æ÷£¬£¬£¬¾ßÓдÓ3.8Vµ½60VµÄ¿íÊäÈëµçѹ¹æÄ££¬£¬£¬¼¯³ÉÁË220m?¸ßѹ²àMOSFET¡£¡£SCT2610½ÓÄÉ·åÖµµçÁ÷ģʽ¿ØÖÆ£¬£¬£¬ÇáÔØPSMÊÂÇéģʽ£¬£¬£¬¿É×ÊÖúת»»Æ÷ÔÚÇáÔØ»ò´ý»úÌõ¼þÏÂʵÏÖ¸ßЧÂÊ¡£¡£
SCT2610¾ßÓÐ100 kHzÖÁ1.2 MHzµÄ¿Éµ÷¿ª¹ØÆµÂÊ£¬£¬£¬Ê¹ÓÃÍⲿµç×èÆ÷£¬£¬£¬¿ÉÎÞаÓÅ»¯Ð§ÂÊ»òÍⲿ×é¼þ³ß´ç¡£¡£¸Ãת»»Æ÷Ö§³Ö100kHzÖÁ1.2MHzƵÂʵÄÍⲿʱÖÓͬ²½¡£¡£SCT2610ÔÊÐí´Ó¸ßÊäÈëµçѹµ½µÍÊä³öµçѹµÄ¹¦ÂÊת»»£¬£¬£¬¸ß²àMOSFETµÄ×îСµ¼Í¨Ê±¼äΪ100ns¡£¡£
¸Ã×°±¸Ìṩ¿Éµ÷ÀíµÄÈíÆô¶¯Ê±¼ä£¬£¬£¬ÒÔ±ÜÃâÆô¶¯Ê±´úµÄÀËÓ¿µçÁ÷¡£¡£SCT2610¾ßÓÐÍⲿ»·Â·Åâ³¥¹¦Ð§£¬£¬£¬¿ÉÎÞаÓÅ»¯»·Â·ÎȹÌÐÔ»ò»·Â·ÏìÓ¦¡£¡£
SCT2610ÌṩÖðÖÜÆÚµçÁ÷ÏÞÖÆ¡¢¹ýα£»£»£»¤¡¢Êä³ö¹ýѹ±£»£»£»¤ºÍÊäÈëǷѹ±£»£»£»¤¡£¡£¸Ã×°±¸½ÓÄÉEMSOP-10·â×°¡£¡£
 
 
Ó¦Óãº
 
  • 12V¡¢24V¡¢48V¹¤ÒµºÍµçÐŵçԴϵͳ
  • ¹¤Òµ×Ô¶¯»¯ºÍµç»ú¿ØÖÆ
  • ³µÁ¾Åä¼þ

·â×°ÐÅÏ¢

SCT2610MRER
+ -

ÊÖÒÕ×ÊÁÏ

ÎÊÌâ ʱ¼ä ÏÂÔØ
EV2610-B-03A Users Guide Rev1.0 2024-10-24 ÏÂÔØ
SCT2610MRER-¿É¿¿ÐÔ±¨¸æ011026 R1.0 2024-11-05 µÇ¼ÏÂÔØ
SCT2610 Datasheet Rev 1.3 2024-12-16 ÏÂÔØ

²ÎÊý±ÈÕÕ

¼ÓÈë±ÈÕÕ
60V DC-DC½µÑ¹×ª»»Æ÷ DC-DC ½µÑ¹×ª»»Æ÷
±ÈÕÕ²ÎÊý
{{ goods }}
60V DC-DC½µÑ¹×ª»»Æ÷ DC-DC ½µÑ¹×ª»»Æ÷
{{ item.attr_name }} {{ vo }}
¡¾ÍøÕ¾µØÍ¼¡¿¡¾sitemap¡¿