½ðʨ¹ó±ö»á

¿ª¹ØµçÔ´ ¿ª¹ØµçÔ´

DC-DC ½µÑ¹×ª»»Æ÷

Step-down DCDC converter
SCT2630STER ÕýÔÚ¹©»õ
4.2V-60V Vin, 3A, ¿Éµ÷ƵÂʵĸßЧÂʽµÑ¹DCDCת»»Æ÷
¼ÓÈ빺Îï³µ
SCT2630STER
  • ²úÆ·ÏÈÈÝ
  • ÊÖÒÕ×ÊÁÏ
  • ²ÎÊý±ÈÕÕ

²úÆ·ÌØÕ÷

ÌØÕ÷£º
 
  • ¿íÊäÈëµçѹ¹æÄ££º4.2V-60V
  • 3AÒ»Á¬Êä³öµçÁ÷
  • 0.8V±1%·´Ïì²Î¿¼µçѹ
  • ¼¯³É220mΩ¸ß²à¹¦ÂÊMOSFET
  • µÍ¾²Ì¬µçÁ÷£º190uA
  • ÇáÔØPSMÊÂÇéģʽ
  • 100ns×îСµ¼Í¨Ê±¼ä
  • 4msÄÚ²¿ÈíÆô¶¯Ê±¼ä
  • ¿Éµ÷¿ª¹ØÆµÂÊ100kHz-1.2MHz
  • ÍⲿʱÖÓÐźÅͬ²½
  • ¿Éµ÷ÀíµÄÊäÈëÇ·Ñ¹Ëø¶¨ãÐÖµ¼°ÑÓ³Ù
  • µÍѹ²îģʽ
  • ¹ýѹ±£»£»¤ºÍ¹ýα£»£»¤
  • ½ÓÄÉESOP-8 ·â×°
 
ÐÎò£º
 
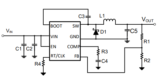
SCT2630ÊÇÒ»¿î3A½µÑ¹×ª»»Æ÷£¬£¬ £¬¾ßÓÐ4.2VÖÁ60VµÄ¿íÊäÈëµçѹ¹æÄ££¬£¬ £¬¼¯³ÉÁË220m?¸ß²àMOSFET¡£¡£¡£SCT2630½ÓÄÉ·åÖµµçÁ÷ģʽ¿ØÖÆ£¬£¬ £¬Ö§³ÖPSMÊÂÇéģʽ£¬£¬ £¬ÕâÓÐÖúÓÚת»»Æ÷ÔÚÇáÔØ»ò´ý»úÌõ¼þÏÂʵÏÖ¸ßЧÂÊ¡£¡£¡£
SCT2630¾ßÓÐ100 kHzÖÁ1.2 MHzµÄ¿Éµ÷¿ª¹ØÆµÂÊ£¬£¬ £¬Ê¹ÓÃÍⲿµç×èÆ÷£¬£¬ £¬¿ÉÎÞаÓÅ»¯Ð§ÂÊ»òÍⲿ×é¼þ³ß´ç¡£¡£¡£¸Ãת»»Æ÷Ö§³Ö100kHzÖÁ1.2MHzƵÂʵÄÍⲿʱÖÓͬ²½¡£¡£¡£SCT2630ÔÊÐí´Ó¸ßÊäÈëµçѹµ½µÍÊä³öµçѹµÄ¹¦ÂÊת»»£¬£¬ £¬¸ß²àMOSFETµÄ×îСµ¼Í¨Ê±¼äΪ100ns¡£¡£¡£
¸Ã×°±¸ÌṩÀο¿µÄ4msÈíÆô¶¯Ê±¼ä£¬£¬ £¬ÒÔ±ÜÃâÆô¶¯Ê±´úµÄÀËÓ¿µçÁ÷¡£¡£¡£SCT2630¾ßÓÐÍⲿ»·Â·Åâ³¥¹¦Ð§£¬£¬ £¬¿ÉÎÞаÓÅ»¯»·Â·ÎȹÌÐÔ»ò»·Â·ÏìÓ¦¡£¡£¡£
SCT2630ÌṩÖðÖÜÆÚµçÁ÷ÏÞÖÆºÍ´òàùýµçÁ÷±£»£»¤¡¢¹ýα£»£»¤¡¢Êä³ö¹ýѹ±£»£»¤ºÍÊäÈëǷѹ±£»£»¤¡£¡£¡£¸Ã×°±¸½ÓÄÉESOP-8·â×°¡£¡£¡£
 
 
Ó¦Óãº
 
  • 12V¡¢24V¡¢48V¹¤ÒµºÍµçÐŵçԴϵͳ
  • ¹¤Òµ×Ô¶¯»¯ºÍµç»ú¿ØÖÆ
  • ³µÁ¾Åä¼þ

·â×°ÐÅÏ¢

SCT2630STER
+ -

²ÎÊý±ÈÕÕ

¼ÓÈë±ÈÕÕ
60V DC-DC½µÑ¹×ª»»Æ÷ DC-DC ½µÑ¹×ª»»Æ÷
±ÈÕÕ²ÎÊý
{{ goods }}
60V DC-DC½µÑ¹×ª»»Æ÷ DC-DC ½µÑ¹×ª»»Æ÷
{{ item.attr_name }} {{ vo }}
¡¾ÍøÕ¾µØÍ¼¡¿¡¾sitemap¡¿