½ðʨ¹ó±ö»á

¿ª¹ØµçÔ´ ¿ª¹ØµçÔ´
SCT12A1DHKR ÕýÔÚ¹©»õ
2.7V-14V ÊäÈëµçѹ¡¢30WÈ«¼¯³É´ø¸ºÔضÏÏß¿ØÖƵÄͬ²½Éýѹת»»Æ÷
¼ÓÈ빺Îï³µ
SCT12A1DHKR
  • ²úÆ·ÏÈÈÝ
  • ÊÖÒÕ×ÊÁÏ
  • ²ÎÊý±ÈÕÕ

²úÆ·ÌØÕ÷

ÌØÕ÷£º
 
  • ¿íÊäÈëµçѹ¹æÄ££º2.7V-14.0V
  • ¿íÊä³öµçѹ¹æÄ££º4.5V-14.6V
  • È«¼¯³ÉµÄ 13mΩ ¸ß²à FET ºÍ11mΩ µÍ²à FET
  • ÔÚVin=3.6V¡¢Vout=9V/3AʱЧÂʸߴï92%
  • ¸ß´ï 12A µÄ¿ª¹ØµçÁ÷ºÍ¿É±à³Ì·åÖµµçÁ÷ÏÞ
  • ÌṩÍⲿP-Channel MOSFET¾ÙÐиºÔضϿª¿ØÖÆ
  • µä·¶¹Ø¶ÏµçÁ÷£º1uA
  • ¿É±à³Ì¿ª¹ØÆµÂÊ£º200kHz-2.2MHz
  • ¿ÉÑ¡ PFM »òÇ¿ÖÆ PWM ģʽ
  • ¿É±à³ÌÈíÆô¶¯
  • Êä³öºÍ·´Ïì¹ýѹ±£»£»£»£»£»¤
  • ¹ýα£»£»£»£»£»¤£º150°C
  • ½ÓÄÉ DFN-20 3.5mmx4.5mm ·â×°
 
ÐÎò£º
 
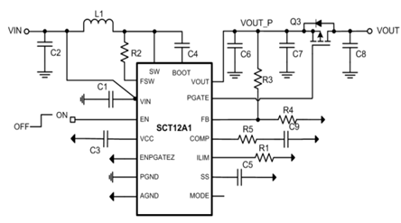
SCT12A1ÊÇÒ»¿î¸ßЧÂÊ£¬£¬£¬£¬È«¼¯³É 13mΩ ¸ß²àMOSFETºÍ11mΩµÍ²àMOSFETµÄͬ²½Éýѹת»»Æ÷£¬£¬£¬£¬Ö§³Ö 2.7V ÖÁ 14V ÊäÈëµçѹ¹æÄ££¬£¬£¬£¬×î¸ß¿É´ï12A ¿ª¹ØµçÁ÷¡£¡£¡£¿£¿£¿£¿ª¹ØµçÁ÷ÏÞ¿ÉÒÔͨ¹ýÍⲿµç×è¾ÙÐе÷Àí¡£¡£¡£
SCT12A1½ÓÄÉ×Ô˳Ӧºã¶¨¹Ø¶Ïʱ¼ä·åÖµµçÁ÷¿ØÖÆÒÔÌṩ¿ìËÙ˲̬¡£¡£¡£ÍⲿÅâ³¥ÍøÂç¿ÉÎÞаÉèÖû·Â·¶¯Ì¬£¬£¬£¬£¬ÒÔʵÏÖÔÚ²î±ðµÄ¸ºÔØÌõ¼þ×î¼Ñ˲̬ÐÔÄÜ¡£¡£¡£Ê¹Óà MODE Òý½ÅÑ¡¿ÉÑ¡ÔñÂö³åƵÂʵ÷ÖÆ £¨PFM£© ģʽ»òÇ¿ÖÆÂö¿íµ÷ÖÆ £¨PWM£© ģʽ¡£¡£¡£
SCT12A1ΪÍⲿÌṩդ¼«¿ØÖÆP¹µµÀMOSFETÓÃÓÚ¶Ï¿ª¸ºÔØÓëÉýѹת»»Æ÷µÄÊä³ö¡£¡£¡£´ËÇå¾²¹¦Ð§¿É±ÜÃâ¸ºÔØÔڹضÏʱÉýѹ±ä»»Æ÷µÄÊäÈëÊä³ö¶Ì·»òÕßÊä³ö¶Ì·µ½µØÊ±Ôì³ÉµÄË𻵡£¡£¡£
SCT12A1¾ßÓÐÊä³öµçѹºÍ·´ÏìµçÑ¹Ë«ÖØ¼à¿ØÀ´±£»£»£»£»£»¤¹ýѹ¡£¡£¡£Ëü»¹¾ßÓÐÖðÖÜÆÚ·åÖµµçÁ÷ÏÞÖÆºÍ¹ýα£»£»£»£»£»¤¹¦Ð§¡£¡£¡£
¸ÃÆ÷¼þ½ÓÄÉ±âÆ½·â×°DFN-20L 3.5mmx4.5mmx0.9mm£¬£¬£¬£¬¾ßÓÐÔöÇ¿µÄÉ¢ÈÈÅÌ¡£¡£¡£
 
 
Ó¦Óãº
 
  • À¶ÑÀÒôƵ
  • ÒÆ¶¯µçÔ´
  • POSϵͳ
  • µç×ÓÑÌ
  • USB ¹©µç

·â×°ÐÅÏ¢

SCT12A1DHKR
+ -

ÊÖÒÕ×ÊÁÏ

ÎÊÌâ ʱ¼ä ÏÂÔØ
SCT12A1 ÆÀ¹À°æÊÖ²á 2024-10-24 ÏÂÔØ
SCT12A0DHKR,SCT12A1DHKR-¿É¿¿ÐÔ±¨¸æ R0.0 2024-11-04 µÇ¼ÏÂÔØ
SCT12A1 Datasheet Rev 2.0 2024-12-16 ÏÂÔØ

²ÎÊý±ÈÕÕ

¼ÓÈë±ÈÕÕ
DC-DC Éýѹת»»Æ÷ ¿ª¹ØµçÔ´
±ÈÕÕ²ÎÊý
{{ goods }}
DC-DC Éýѹת»»Æ÷ ¿ª¹ØµçÔ´
{{ item.attr_name }} {{ vo }}
¡¾ÍøÕ¾µØÍ¼¡¿¡¾sitemap¡¿