½ðʨ¹ó±ö»á

¿ª¹ØµçÔ´ ¿ª¹ØµçÔ´
SCT12A2DHKR ÕýÔÚ¹©»õ
2.7V-20V ÊäÈëµçѹ£¬£¬£¬£¬15A¿ª¹ØµçÁ÷£¬£¬£¬£¬È«¼¯³É´ø¸ºÔضÏÏß¿ØÖƵÄͬ²½Éýѹת»»Æ÷
¼ÓÈ빺Îï³µ
SCT12A2DHKR
  • ²úÆ·ÏÈÈÝ
  • ÊÖÒÕ×ÊÁÏ
  • ²ÎÊý±ÈÕÕ

²úÆ·ÌØÕ÷

ÌØÕ÷£º
 
  • ¿íÊäÈëµçѹ¹æÄ££º2.7V-20V
  • ¿íÊä³öµçѹ¹æÄ££º4.5V-21V
  • È«¼¯³ÉµÄ 13mΩ ¸ß²à FET ºÍ11mΩ µÍ²à FET
  • ÔÚVin=7.2V¡¢Vout=15V/2AʱµÄЧÂʸߴï96%
  • ¸ß´ï 15A µÄ¿ª¹ØµçÁ÷ºÍ¿É±à³Ì·åÖµµçÁ÷ÏÞ
  • ÌṩÍⲿP-Channel MOSFET¾ÙÐиºÔضϿª¿ØÖÆ
  • µä·¶¹Ø¶ÏµçÁ÷£º1uA
  • ¿É±à³Ì¿ª¹ØÆµÂÊ£º200kHz-1.0MHz
  • PFM ģʽ
  • ¿É±à³ÌÈíÆô¶¯
  • Êä³öºÍ·´Ïì¹ýѹ±£»£»¤
  • ¹ýÈȱ£»£»¤£º150°C
  • ½ÓÄÉ DFN-20L 3.5mmx4.5mm ·â×°
 
ÐÎò£º
 
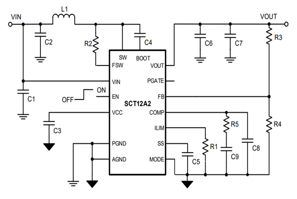
SCT12A2ÊÇÒ»¿î¸ßЧÂÊ£¬£¬£¬£¬È«¼¯³É 13mΩ ¸ß²àMOSFETºÍ11mΩµÍ²àMOSFETµÄͬ²½Éýѹת»»Æ÷£¬£¬£¬£¬Ö§³Ö 2.7V ÖÁ 20V ÊäÈëµçѹ¹æÄ££¬£¬£¬£¬×î¸ß¿É´ï15A ¿ª¹ØµçÁ÷ ¡£¡£¡£¡£¡£¡£¿£¿ £¿ª¹ØµçÁ÷ÏÞ¿ÉÒÔͨ¹ýÍⲿµç×è¾ÙÐе÷Àí ¡£¡£¡£¡£¡£¡£
SCT12A2½ÓÄÉ×Ô˳Ӧºã¶¨¹Ø¶Ïʱ¼ä·åÖµµçÁ÷¿ØÖÆÒÔÌṩ¿ìËÙ˲̬ ¡£¡£¡£¡£¡£¡£ÍⲿÅâ³¥ÍøÂç¿ÉÎÞаÉèÖû·Â·¶¯Ì¬£¬£¬£¬£¬ÒÔʵÏÖÔÚ²î±ðµÄ¸ºÔØÌõ¼þ×î¼Ñ˲̬ÐÔÄÜ ¡£¡£¡£¡£¡£¡£Ê¹Óà ½«MODE Òý½ÅÅþÁ¬µ½µØ¿ÉÑ¡ÔñÂö³åƵÂʵ÷ÖÆ £¨PFM£©Ä£Ê½ ¡£¡£¡£¡£¡£¡£
SCT12A2ΪÍⲿÌṩդ¼«¿ØÖÆP¹µµÀMOSFETÓÃÓÚ¶Ï¿ª¸ºÔØÓëÉýѹת»»Æ÷µÄÊä³ö ¡£¡£¡£¡£¡£¡£´ËÇå¾²¹¦Ð§¿É±ÜÃâ¸ºÔØÔڹضÏʱÉýѹ±ä»»Æ÷µÄÊäÈëÊä³ö¶Ì·»òÕßÊä³ö¶Ì·µ½µØÊ±Ôì³ÉµÄË𻵠¡£¡£¡£¡£¡£¡£
SCT12A2¾ßÓÐÊä³öµçѹºÍ·´ÏìµçÑ¹Ë«ÖØ¼à¿ØÀ´±£»£»¤¹ýѹ ¡£¡£¡£¡£¡£¡£Ëü»¹¾ßÓÐÖðÖÜÆÚ·åÖµµçÁ÷ÏÞÖÆºÍ¹ýÈȱ£»£»¤¹¦Ð§ ¡£¡£¡£¡£¡£¡£
¸ÃÆ÷¼þ½ÓÄÉ±âÆ½·â×°DFN-20L 3.5mmx4.5mmx0.9mm£¬£¬£¬£¬¾ßÓÐÔöÇ¿µÄÉ¢ÈÈÅÌ ¡£¡£¡£¡£¡£¡£
 
 
Ó¦Óãº
 
  • À¶ÑÀÒôƵ
  • ÒÆ¶¯µçÔ´
  • Type-C¹©µç

·â×°ÐÅÏ¢

SCT12A2DHKR
+ -

²ÎÊý±ÈÕÕ

¼ÓÈë±ÈÕÕ
DC-DC Éýѹת»»Æ÷ ¿ª¹ØµçÔ´
±ÈÕÕ²ÎÊý
{{ goods }}
DC-DC Éýѹת»»Æ÷ ¿ª¹ØµçÔ´
{{ item.attr_name }} {{ vo }}
¡¾ÍøÕ¾µØÍ¼¡¿¡¾sitemap¡¿